Warning:
JavaScript is turned OFF. None of the links on this page will work until it is reactivated.
If you need help turning JavaScript On, click here.
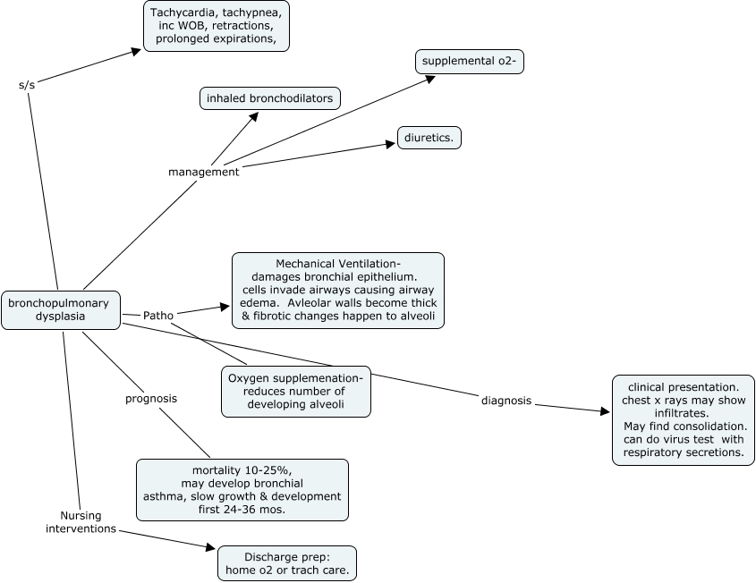
This Concept Map, created with IHMC CmapTools, has information related to: bronchopulmonary dsyplasia, bronchopulmonary dysplasia management diuretics., bronchopulmonary dysplasia Patho Mechanical Ventilation- damages bronchial epithelium. cells invade airways causing airway edema. Avleolar walls become thick & fibrotic changes happen to alveoli, bronchopulmonary dysplasia management inhaled bronchodilators, bronchopulmonary dysplasia prognosis mortality 10-25%, may develop bronchial asthma, slow growth & development first 24-36 mos., bronchopulmonary dysplasia management supplemental o2-, bronchopulmonary dysplasia diagnosis clinical presentation. chest x rays may show infiltrates. May find consolidation. can do virus test with respiratory secretions., bronchopulmonary dysplasia Nursing interventions Discharge prep: home o2 or trach care., bronchopulmonary dysplasia Patho Oxygen supplemenation- reduces number of developing alveoli, bronchopulmonary dysplasia s/s Tachycardia, tachypnea, inc WOB, retractions, prolonged expirations,