Warning:
JavaScript is turned OFF. None of the links on this page will work until it is reactivated.
If you need help turning JavaScript On, click here.
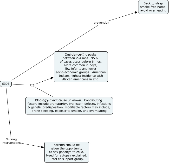
This Concept Map, created with IHMC CmapTools, has information related to: SIDS, SIDS Nursing interventions parents should be given the opportunity to say goodbye to child. Need for autopsy explained. Refer to support group., SIDS prevention Back to sleep smoke free home, avoid overheating, SIDS PIE Etiology-Exact cause unknown. Contributing factors include prematurity, brainstem defects, infections & genetic predisposition. modifiable factors may include, prone sleeping, exposer to smoke, and overheating, SIDS PIE Incidence-Inc peaks between 2-4 mos. 95% of cases occur before 6 mos. More common in boys, lbw infants and lower socio-economic groups. American Indians highest incidence with African americans in 2nd.