Warning:
JavaScript is turned OFF. None of the links on this page will work until it is reactivated.
If you need help turning JavaScript On, click here.
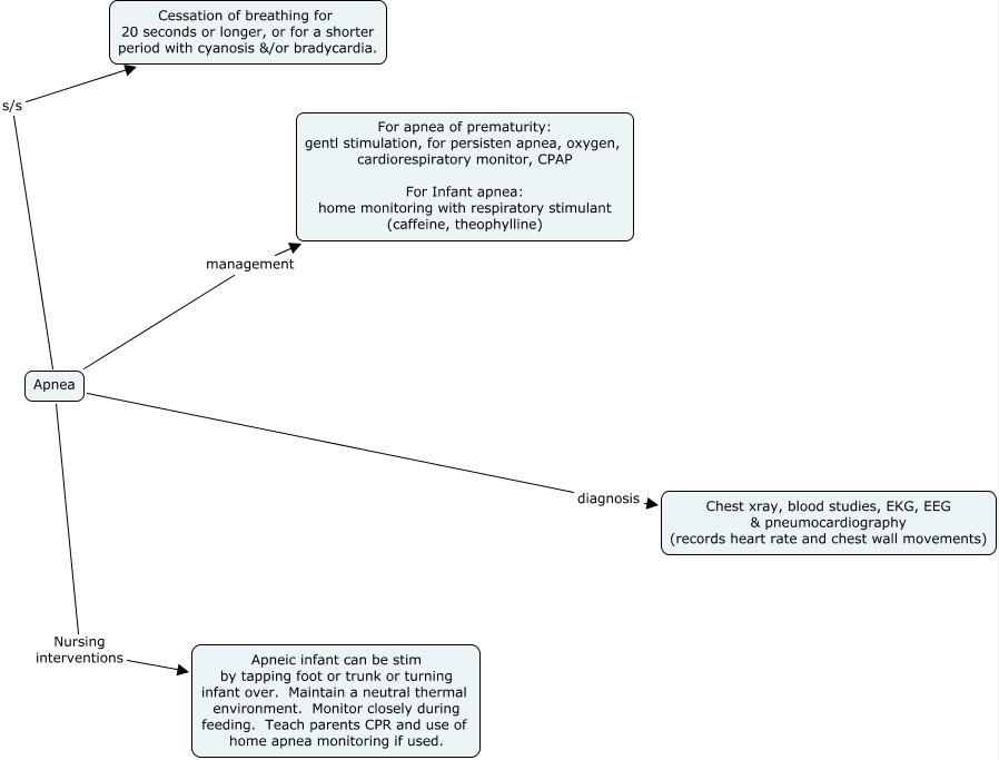
This Concept Map, created with IHMC CmapTools, has information related to: apnea, Apnea s/s Cessation of breathing for 20 seconds or longer, or for a shorter period with cyanosis &/or bradycardia., Apnea Nursing interventions Apneic infant can be stim by tapping foot or trunk or turning infant over. Maintain a neutral thermal environment. Monitor closely during feeding. Teach parents CPR and use of home apnea monitoring if used., Apnea management For apnea of prematurity: gentl stimulation, for persisten apnea, oxygen, cardiorespiratory monitor, CPAP For Infant apnea: home monitoring with respiratory stimulant (caffeine, theophylline), Apnea diagnosis Chest xray, blood studies, EKG, EEG & pneumocardiography (records heart rate and chest wall movements)