Warning:
JavaScript is turned OFF. None of the links on this page will work until it is reactivated.
If you need help turning JavaScript On, click here.
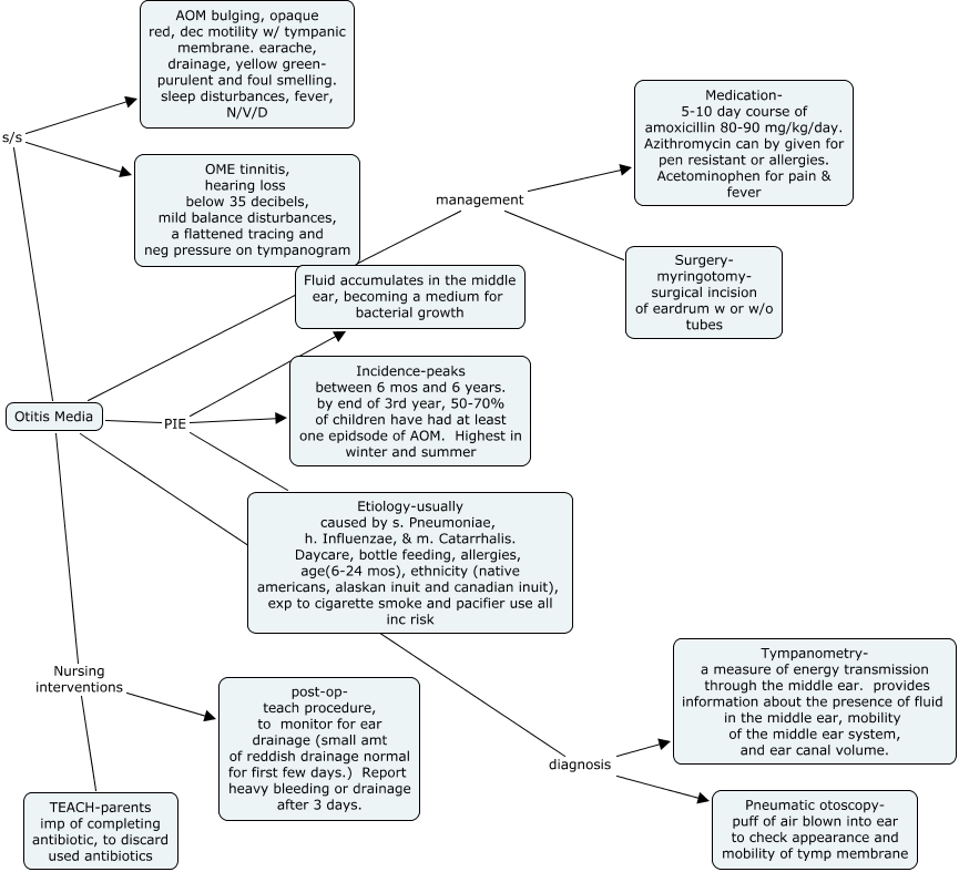
This Concept Map, created with IHMC CmapTools, has information related to: otitis media, Otitis Media PIE Incidence-peaks between 6 mos and 6 years. by end of 3rd year, 50-70% of children have had at least one epidsode of AOM. Highest in winter and summer, Otitis Media diagnosis Tympanometry- a measure of energy transmission through the middle ear. provides information about the presence of fluid in the middle ear, mobility of the middle ear system, and ear canal volume., Otitis Media diagnosis Pneumatic otoscopy- puff of air blown into ear to check appearance and mobility of tymp membrane, Otitis Media management Medication- 5-10 day course of amoxicillin 80-90 mg/kg/day. Azithromycin can by given for pen resistant or allergies. Acetominophen for pain & fever, Otitis Media PIE Fluid accumulates in the middle ear, becoming a medium for bacterial growth, Otitis Media Nursing interventions post-op- teach procedure, to monitor for ear drainage (small amt of reddish drainage normal for first few days.) Report heavy bleeding or drainage after 3 days., Otitis Media Nursing interventions TEACH-parents imp of completing antibiotic, to discard used antibiotics, Otitis Media PIE Etiology-usually caused by s. Pneumoniae, h. Influenzae, & m. Catarrhalis. Daycare, bottle feeding, allergies, age(6-24 mos), ethnicity (native americans, alaskan inuit and canadian inuit), exp to cigarette smoke and pacifier use all inc risk, Otitis Media s/s OME tinnitis, hearing loss below 35 decibels, mild balance disturbances, a flattened tracing and neg pressure on tympanogram, Otitis Media s/s AOM bulging, opaque red, dec motility w/ tympanic membrane. earache, drainage, yellow green- purulent and foul smelling. sleep disturbances, fever, N/V/D, Otitis Media management Surgery- myringotomy- surgical incision of eardrum w or w/o tubes