Warning:
JavaScript is turned OFF. None of the links on this page will work until it is reactivated.
If you need help turning JavaScript On, click here.
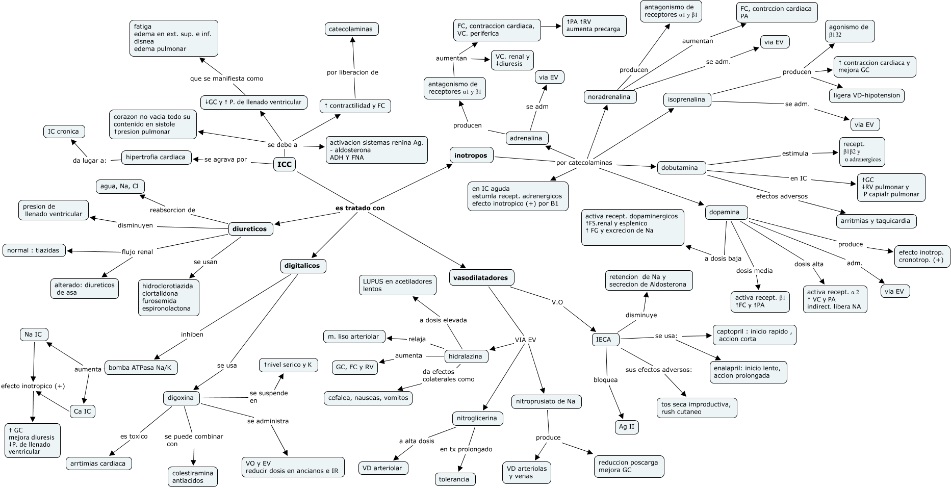
Este Cmap, tiene información relacionada con: ICC, ICC es tratado con vasodilatadores, hidralazina relaja m. liso arteriolar, inotropos por catecolaminas dopamina, nitroglicerina a alta dosis VD arteriolar, dopamina dosis media activa recept. β1 ↑FC y ↑PA, dopamina adm. via EV, hidralazina aumenta GC, FC y RV, inotropos por catecolaminas isoprenalina, inotropos por catecolaminas en IC aguda estumla recept. adrenergicos efecto inotropico (+) por B1, hidralazina da efectos colaterales como cefalea, nauseas, vomitos, ↓GC y ↑ P. de llenado ventricular que se manifiesta como fatiga edema en ext. sup. e inf. disnea edema pulmonar, digoxina se suspende en ↑nivel serico y K, inotropos por catecolaminas noradrenalina, isoprenalina producen agonismo de β1β2, adrenalina producen antagonismo de receptores α1 y β1, diureticos disminuyen presion de llenado ventricular, nitroprusiato de Na produce VD arteriolas y venas, isoprenalina producen ligera VD-hipotension, hidralazina a dosis elevada LUPUS en acetiladores lentos, hipertrofia cardiaca da lugar a: IC cronica