Warning:
JavaScript is turned OFF. None of the links on this page will work until it is reactivated.
If you need help turning JavaScript On, click here.
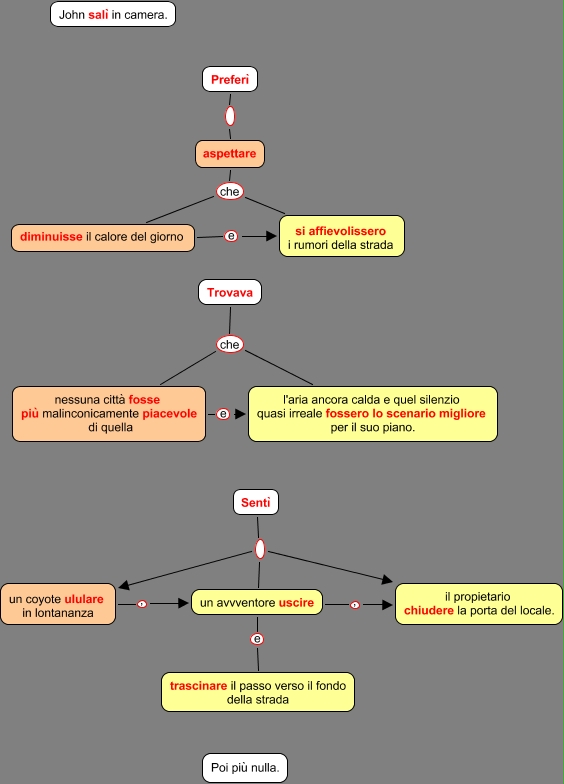
Questa Cmap, creata con IHMC CmapTools, contiene informazioni relative a: John 08, Trovava che l'aria ancora calda e quel silenzio quasi irreale fossero lo scenario migliore per il suo piano., nessuna città fosse più malinconicamente piacevole di quella e l'aria ancora calda e quel silenzio quasi irreale fossero lo scenario migliore per il suo piano., Sentì un avvventore uscire, aspettare che si affievolissero i rumori della strada, Sentì il propietario chiudere la porta del locale., un coyote ululare in lontananza , un avvventore uscire, aspettare che diminuisse il calore del giorno, diminuisse il calore del giorno e si affievolissero i rumori della strada, un avvventore uscire e trascinare il passo verso il fondo della strada, Preferì aspettare, Trovava che nessuna città fosse più malinconicamente piacevole di quella, Sentì un coyote ululare in lontananza, un avvventore uscire , il propietario chiudere la porta del locale.