Warning:
JavaScript is turned OFF. None of the links on this page will work until it is reactivated.
If you need help turning JavaScript On, click here.
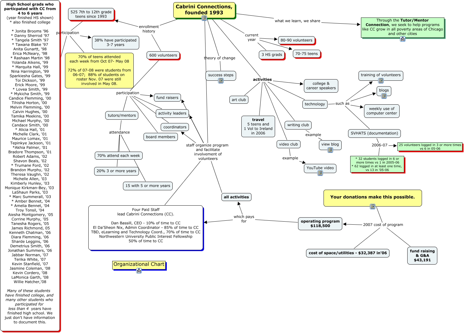
This Concept Map has information related to: metrics for Cabrini Connections, SVHATS (documentation) 2006-07 * 32 students logged in 6 or more times vs 1 in 2005-06 * 62 logged in at least one time, vs 13 in '05-06, Cabrini Connections, founded 1993 activities video club, 600 volunteers participation fund raisers, tutors/mentors attendance 15 with 5 or more years, 525 7th to 12th grade teens since 1993 participation High School grads who particpated with CC from 4 to 6 years (year finished HS shown) * also finished college * Jonita Brooms '96 * Danny Sherrod '97 * Tangela Smith '97 * Tawana Blake '97 Anita Gunartt, '98 Erica McNeary, '98 * Rashaan Martin '98 Yolanda Aikens, '99 * Marquita Hall, '99 Nina Harrington, '99 Sparkiesha Gates, '99 Toi Dickson, '99 Erick Moore, '99 * Lovea Smith, '99 * Mykicha Smith, '99 Candice Flemming, '00 Tihisha Horton, '00 Melvin Flemming, '00 Calvin Hughes, '00 Tamika Meekins, '00 Michael Murphy, '00 Candace Smith, '00 * Alicia Hall, '01 Michelle Clark, '01 Maurice Lomax, '01 Tepinkye Jackson, '01 *Akhia Palmer, '01 Bradore Thompson, '01 Robert Adams, '02 Shavon Beals, '02 * Trumane Ford, '02 Brandon Murphy, '02 Theresa Vaughn, '02 Michelle Allen, '03 Kimberly Hunley, '03 Monique Kirkman-Bey, '03 LaShaun Parks, '03 * Marc Summerall, '03 * Amber Bennet, '04 * Amelia Bennet, '04 Troy Tonsil, '04 Aiesha Montgomery, '05 Corrine Murphy, '05 Tanesha Rogers, '05 James Richmond, 05 Kenneth Chatman, '06 Diara Flemming, '06 Sharde Leggins, '06 Demetrius Smith, '06 Jonathan Summers, '06 Jabbar Norman, '07 Terika White, '07 Kevin Stanfield, '07 Jasmine Coleman, '08 Kevin Cordero, '08 LaMonica Garth, '08 Willie Hatcher,'08 Many of these students have finished college, and many other students who participated for less than 4 years have finished high school. We just don't have information to document this., technology such as blogs, Cabrini Connections, founded 1993 theory of change success steps, Cabrini Connections, founded 1993 staff organize program and facilitate involvement of volunteers Four Paid Staff lead Cabrini Connections (CC). Dan Bassill, CEO - 10% of time to CC El Da'Sheon Nix, Admin Coordinator - 85% of time to CC TBD, eLearning and Technology Coord., 70% of time to CC Northwestern University Public Interest Fellowship 50% of time to CC, Cabrini Connections, founded 1993 enrollment history 600 volunteers, 525 7th to 12th grade teens since 1993 participation 70% of teens attended each week from Oct 07- May 08 72% of 07-08 were students from 06-07; 88% of students on roster Nov. 07 were still involved in May 08.