Warning:
JavaScript is turned OFF. None of the links on this page will work until it is reactivated.
If you need help turning JavaScript On, click here.
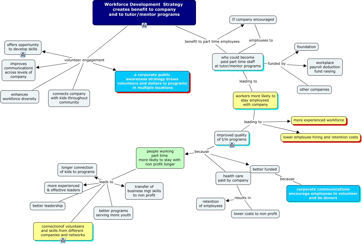
This Concept Map has information related to: workforce development company, people working part time more likely to stay with non profit longer leads to transfer of business mgt skills to non profit, Workforce Development Strategy creates benefit to company and to tutor/mentor programs benefit to part time employees who could become paid part time staff at tutor/mentor programs, health care paid by company results in retention of employees, better funded because corporate communications encourage employees to volunteer and be donors, people working part time more likely to stay with non profit longer leads to longer connection of kids to programs, who could become paid part time staff at tutor/mentor programs funded by foundation, improved quality of t/m programs because people working part time more likely to stay with non profit longer, who could become paid part time staff at tutor/mentor programs funded by other companies, people working part time more likely to stay with non profit longer leads to better programs serving more youth, workers more likely to stay employeed with company leading to more experienced workforce