WARNING:
JavaScript is turned OFF. None of the links on this concept map will
work until it is reactivated.
If you need help turning JavaScript On, click here.
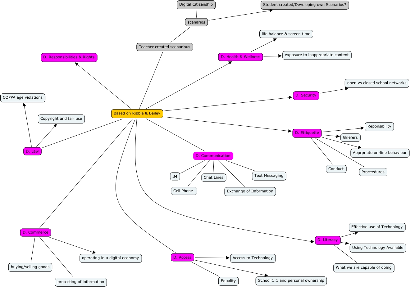
This Concept Map, created with IHMC CmapTools, has information related to: Carmen, Jay, Linc & Sheldon, D. Communication IM, Based on Ribble & Bailey D. Security, D. Ettiquette Griefers, D. Access School 1:1 and personal ownership, D. Literacy Effective use of Technology, D. Health & Wellness exposure to inappropriate content, Digital Citizenship scenarios, Based on Ribble & Bailey D. Ettiquette, D. Ettiquette Apprpriate on-line behaviour, D. Health & Wellness life balance & screen time, D. Communication Exchange of Information, Based on Ribble & Bailey D. Law, D. Access Equality, D. Access Access to Technology, D. Commerce buying/selling goods, D. Law COPPA age violations, D. Communication Chat Lines, D. Security open vs closed school networks, D. Ettiquette Reponsibility, D. Communication Text Messaging