Warning:
JavaScript is turned OFF. None of the links on this page will work until it is reactivated.
If you need help turning JavaScript On, click here.
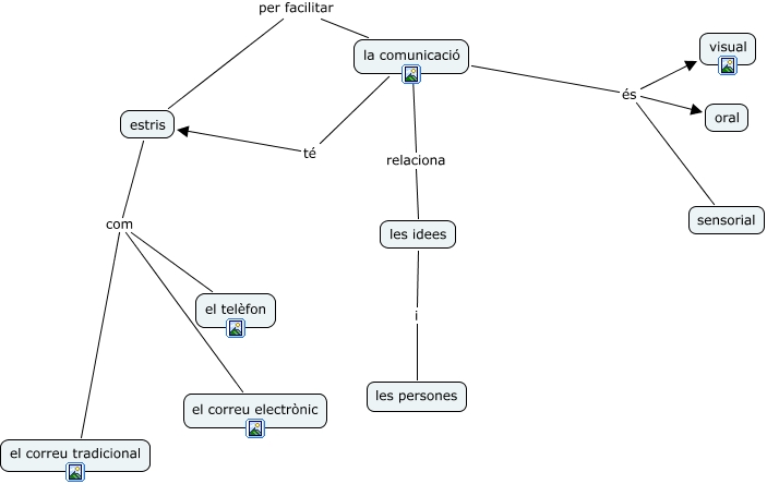
This Concept Map, created with IHMC CmapTools, has information related to: la comunicació Roser, les idees i les persones, estris per facilitar la comunicació, estris com el correu tradicional, estris com el correu electrònic, la comunicació és visual, la comunicació és oral, la comunicació té estris, la comunicació relaciona les idees, estris com el telèfon, la comunicació és sensorial