Warning:
JavaScript is turned OFF. None of the links on this page will work until it is reactivated.
If you need help turning JavaScript On, click here.
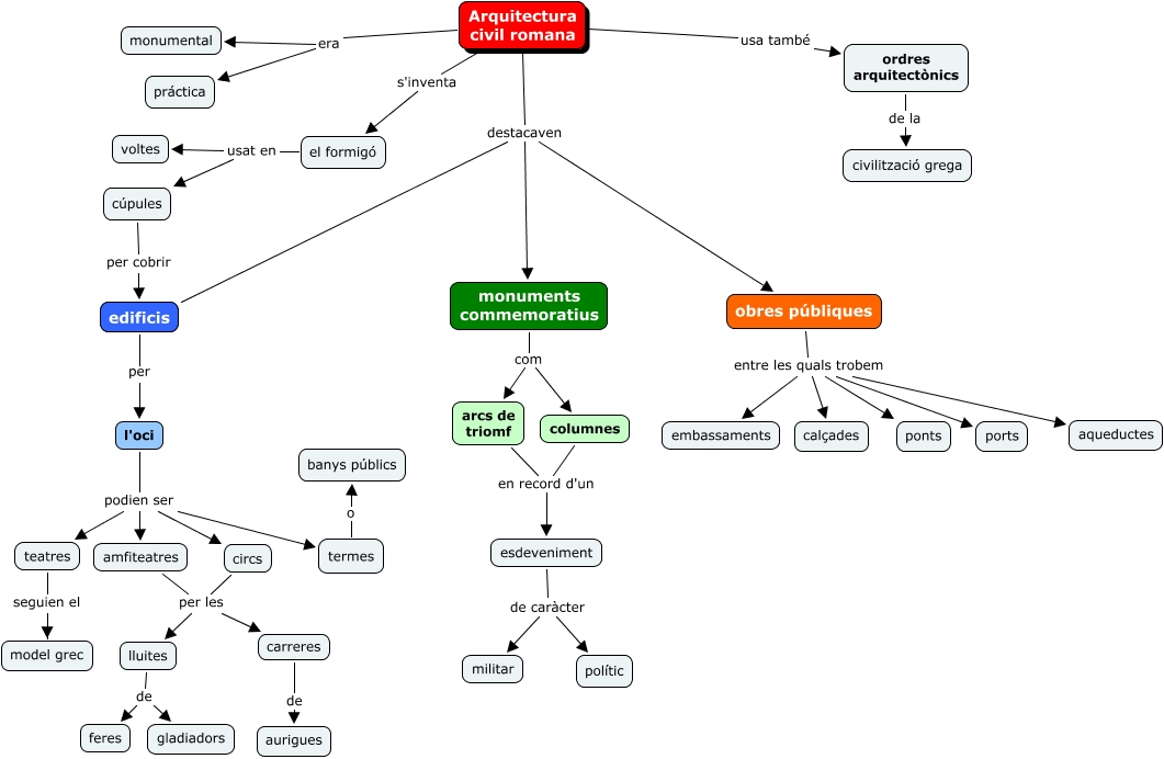
This Concept Map, created with IHMC CmapTools, has information related to: Prova 2 (Arquitectura civil romana), teatres seguien el model grec, l'oci podien ser amfiteatres, amfiteatres per les lluites, monuments commemoratius com columnes, Arquitectura civil romana destacaven monuments commemoratius, el formigó usat en cúpules, obres públiques entre les quals trobem calçades, amfiteatres per les carreres, Arquitectura civil romana era monumental, edificis per l'oci, carreres de aurigues, l'oci podien ser teatres, lluites de gladiadors, obres públiques entre les quals trobem aqueductes, cúpules per cobrir edificis, Arquitectura civil romana usa també ordres arquitectònics, circs per les carreres, Arquitectura civil romana destacaven edificis, l'oci podien ser termes, obres públiques entre les quals trobem ports