Warning:
JavaScript is turned OFF. None of the links on this page will work until it is reactivated.
If you need help turning JavaScript On, click here.
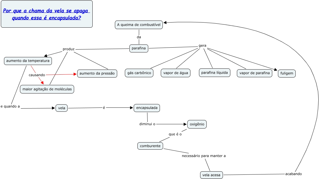
Esse mapa conceitual, produzido no IHMC CmapTools, tem a informação relacionada a: Carmen, Cleide e Fernanda, encapsulada diminui o oxigênio, parafina produz aumento da temperatura, comburente necessário para manter a vela acesa, aumento da temperatura causando aumento da pressão, vela é encapsulada, parafina gera vapor de água, parafina gera parafina líquida, parafina produz maior agitação de moléculas, parafina gera vapor de parafina, oxigênio que é o comburente, vela acesa acabando A queima de combustível, parafina gera gás carbônico, aumento da temperatura e quando a vela, A queima de combustível da parafina, parafina gera fuligem, parafina produz aumento da pressão, aumento da temperatura causando maior agitação de moléculas