Warning:
JavaScript is turned OFF. None of the links on this page will work until it is reactivated.
If you need help turning JavaScript On, click here.
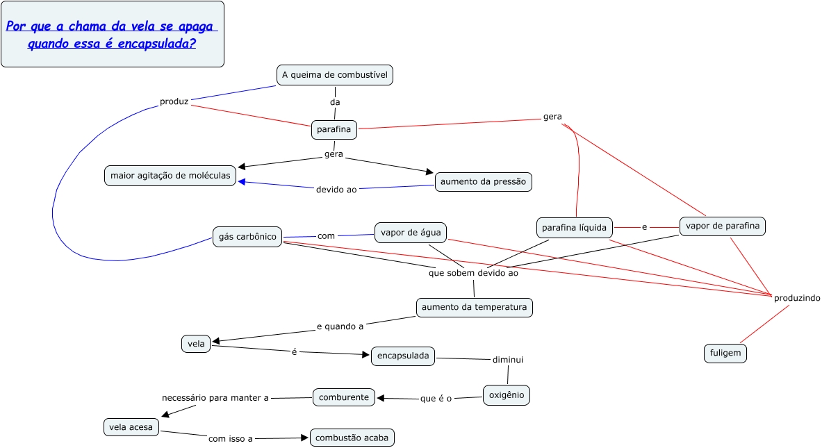
Esse mapa conceitual, produzido no IHMC CmapTools, tem a informação relacionada a: Cleide, Carmen e Fernanda, gás carbônico que sobem devido ao aumento da temperatura, A queima de combustível da parafina, oxigênio que é o comburente, A queima de combustível produz gás carbônico, vapor de água que sobem devido ao aumento da temperatura, parafina líquida produzindo fuligem, parafina gera aumento da pressão, parafina gera parafina líquida, vela acesa com isso a combustão acaba, parafina líquida que sobem devido ao aumento da temperatura, parafina gera maior agitação de moléculas, parafina produz gás carbônico, aumento da temperatura e quando a vela, vapor de parafina que sobem devido ao aumento da temperatura, vapor de parafina produzindo fuligem, encapsulada diminui oxigênio, vapor de água produzindo fuligem, comburente necessário para manter a vela acesa, gás carbônico produzindo fuligem, parafina gera vapor de parafina