Warning:
JavaScript is turned OFF. None of the links on this page will work until it is reactivated.
If you need help turning JavaScript On, click here.
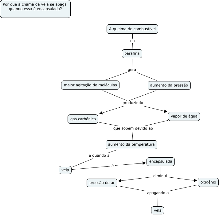
Esse mapa conceitual, produzido no IHMC CmapTools, tem a informação relacionada a: Caclefe, maior agitação de moléculas produzindo gás carbônico, parafina gera maior agitação de moléculas, encapsulada diminui oxigênio, vela é encapsulada, oxigênio apagando a vela, pressão do ar apagando a vela, A queima de combustível da parafina, vapor de água que sobem devido ao aumento da temperatura, gás carbônico que sobem devido ao aumento da temperatura, maior agitação de moléculas produzindo vapor de água, aumento da pressão produzindo gás carbônico, parafina gera aumento da pressão, aumento da pressão produzindo vapor de água, aumento da temperatura e quando a vela, encapsulada diminui pressão do ar