Warning:
JavaScript is turned OFF. None of the links on this page will work until it is reactivated.
If you need help turning JavaScript On, click here.
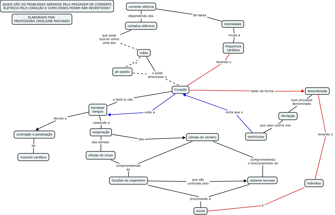
Esse mapa conceitual, produzido no IHMC CmapTools, tem a informação relacionada a: Corrente elétrica 1 - Crislaine, contração e paralisação do musculo cardíaco, Coração e fazê-lo não bombear sangue, mãos e pode atravessar o Coração, oxigenação das demais células do corpo, células do cérebro comprometendo as funções do organismo, Coração volte a bombear sangue, funções do organismo que são controlas pelo sistema nervoso, Coração bater de forma desordenada, contatos elétricos que pode ocorrer entre uma das mãos, células do corpo comprometendo as funções do organismo, ventrículos evita que o Coração, oxigenação das células do cérebro, funções do organismo provocando a morte, pé oposto e pode atravessar o Coração, bombear sangue cessando a oxigenação, corrente elétrica de baixa intensidade, desordenada num processo denominado fibrilação, bombear sangue devido a contração e paralisação, corrente elétrica dependendo dos contatos elétricos, intensidade muda a frequencia cardíaca