Warning:
JavaScript is turned OFF. None of the links on this page will work until it is reactivated.
If you need help turning JavaScript On, click here.
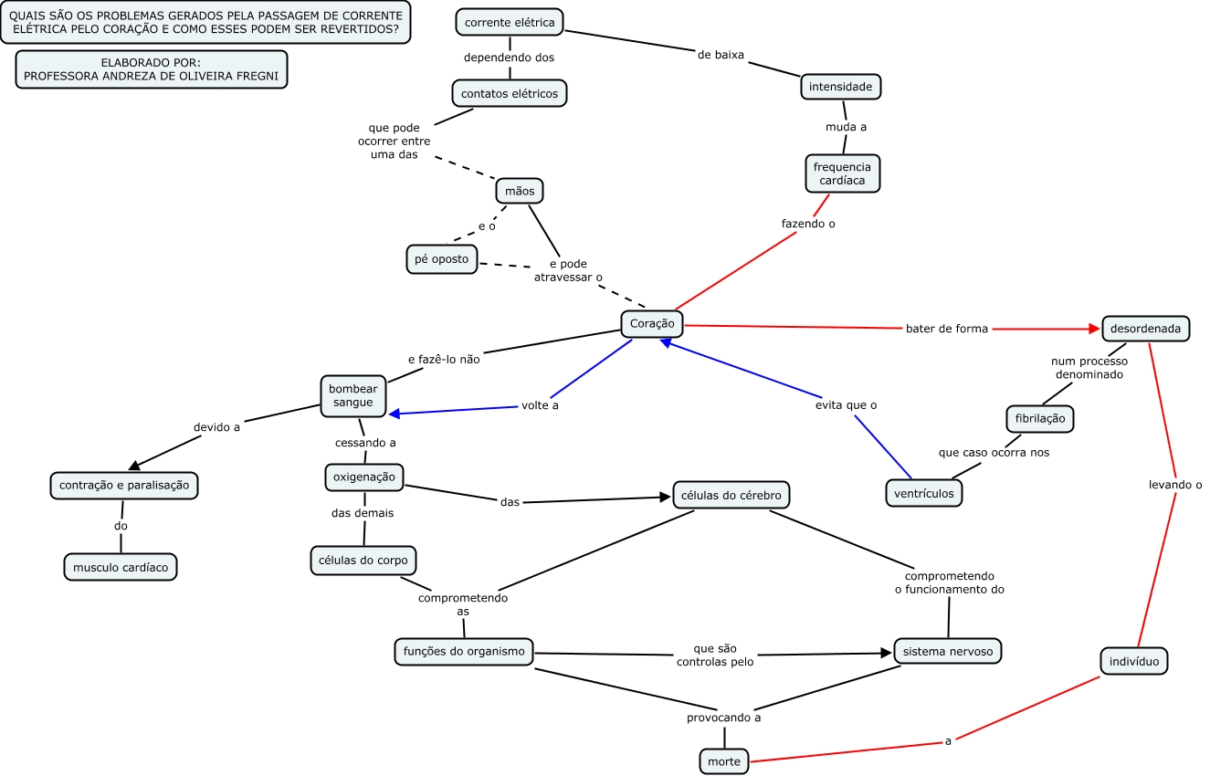
Esse mapa conceitual, produzido no IHMC CmapTools, tem a informação relacionada a: Corrente elétrica Andreza, bombear sangue cessando a oxigenação, Coração e fazê-lo não bombear sangue, mãos e o pé oposto, corrente elétrica dependendo dos contatos elétricos, Coração volte a bombear sangue, células do cérebro comprometendo o funcionamento do sistema nervoso, corrente elétrica de baixa intensidade, desordenada levando o indivíduo, células do cérebro comprometendo as funções do organismo, desordenada num processo denominado fibrilação, sistema nervoso provocando a morte, contatos elétricos que pode ocorrer entre uma das mãos, bombear sangue devido a contração e paralisação, frequencia cardíaca fazendo o Coração, ventrículos evita que o Coração, indivíduo a morte, funções do organismo provocando a morte, contração e paralisação do musculo cardíaco, oxigenação das células do cérebro, mãos e pode atravessar o Coração