Warning:
JavaScript is turned OFF. None of the links on this page will work until it is reactivated.
If you need help turning JavaScript On, click here.
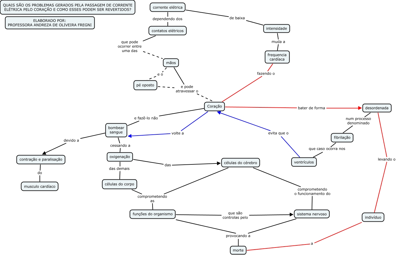
Esse mapa conceitual, produzido no IHMC CmapTools, tem a informação relacionada a: Corrente elétrica, mãos e o pé oposto, Coração e fazê-lo não bombear sangue, bombear sangue cessando a oxigenação, corrente elétrica dependendo dos contatos elétricos, células do cérebro comprometendo o funcionamento do sistema nervoso, Coração volte a bombear sangue, desordenada levando o indivíduo, corrente elétrica de baixa intensidade, desordenada num processo denominado fibrilação, células do cérebro comprometendo as funções do organismo, sistema nervoso provocando a morte, contatos elétricos que pode ocorrer entre uma das mãos, bombear sangue devido a contração e paralisação, ventrículos evita que o Coração, frequencia cardíaca fazendo o Coração, indivíduo a morte, funções do organismo provocando a morte, oxigenação das células do cérebro, contração e paralisação do musculo cardíaco, mãos e pode atravessar o Coração