Warning:
JavaScript is turned OFF. None of the links on this page will work until it is reactivated.
If you need help turning JavaScript On, click here.
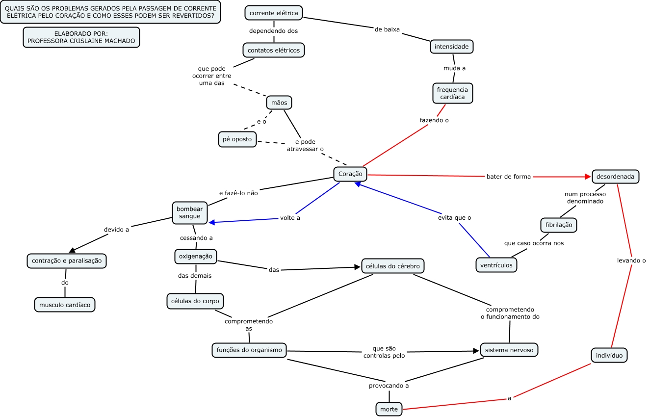
Esse mapa conceitual, produzido no IHMC CmapTools, tem a informação relacionada a: Corrente elétrica 1, funções do organismo que são controlas pelo sistema nervoso, bombear sangue cessando a oxigenação, corrente elétrica dependendo dos contatos elétricos, sistema nervoso provocando a morte, contatos elétricos que pode ocorrer entre uma das mãos, frequencia cardíaca fazendo o Coração, contração e paralisação do musculo cardíaco, mãos e pode atravessar o Coração, Coração e fazê-lo não bombear sangue, Coração volte a bombear sangue, pé oposto e pode atravessar o Coração, funções do organismo provocando a morte, mãos e o pé oposto, indivíduo a morte, oxigenação das células do cérebro, intensidade muda a frequencia cardíaca, células do cérebro comprometendo as funções do organismo, fibrilação que caso ocorra nos ventrículos, Coração bater de forma desordenada, corrente elétrica de baixa intensidade