Warning:
JavaScript is turned OFF. None of the links on this page will work until it is reactivated.
If you need help turning JavaScript On, click here.
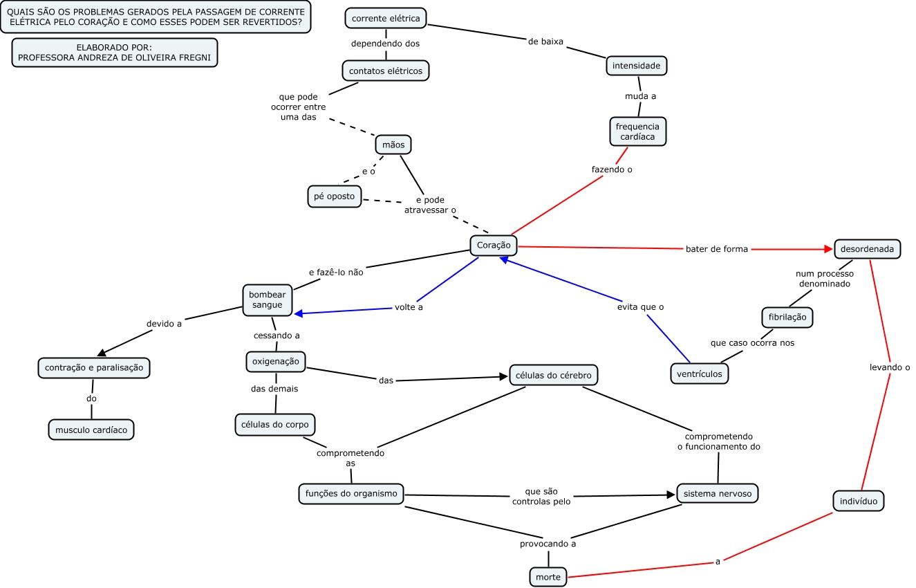
Esse mapa conceitual, produzido no IHMC CmapTools, tem a informação relacionada a: Corrente elétrica, mãos e o pé oposto, bombear sangue devido a contração e paralisação, Coração e fazê-lo não bombear sangue, corrente elétrica dependendo dos contatos elétricos, funções do organismo que são controlas pelo sistema nervoso, bombear sangue cessando a oxigenação, células do cérebro comprometendo o funcionamento do sistema nervoso, oxigenação das células do cérebro, contatos elétricos que pode ocorrer entre uma das mãos, Coração bater de forma desordenada, pé oposto e pode atravessar o Coração, Coração volte a bombear sangue, corrente elétrica de baixa intensidade, células do cérebro comprometendo as funções do organismo, células do corpo comprometendo as funções do organismo, contração e paralisação do musculo cardíaco, desordenada num processo denominado fibrilação, frequencia cardíaca fazendo o Coração, fibrilação que caso ocorra nos ventrículos, sistema nervoso provocando a morte