Warning:
JavaScript is turned OFF. None of the links on this page will work until it is reactivated.
If you need help turning JavaScript On, click here.
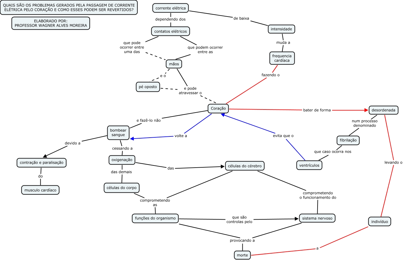
Esse mapa conceitual, produzido no IHMC CmapTools, tem a informação relacionada a: Corrente Elétrica-Wagner, mãos e o pé oposto, funções do organismo provocando a morte, Coração e fazê-lo não bombear sangue, oxigenação das demais células do corpo, Coração volte a bombear sangue, frequencia cardíaca fazendo o Coração, corrente elétrica de baixa intensidade, contração e paralisação do musculo cardíaco, bombear sangue cessando a oxigenação, mãos e pode atravessar o Coração, bombear sangue devido a contração e paralisação, desordenada num processo denominado fibrilação, células do corpo comprometendo as funções do organismo, fibrilação que caso ocorra nos ventrículos, contatos elétricos que pode ocorrer entre uma das mãos, indivíduo a morte, corrente elétrica dependendo dos contatos elétricos, pé oposto e pode atravessar o Coração, sistema nervoso provocando a morte, funções do organismo que são controlas pelo sistema nervoso