Warning:
JavaScript is turned OFF. None of the links on this page will work until it is reactivated.
If you need help turning JavaScript On, click here.
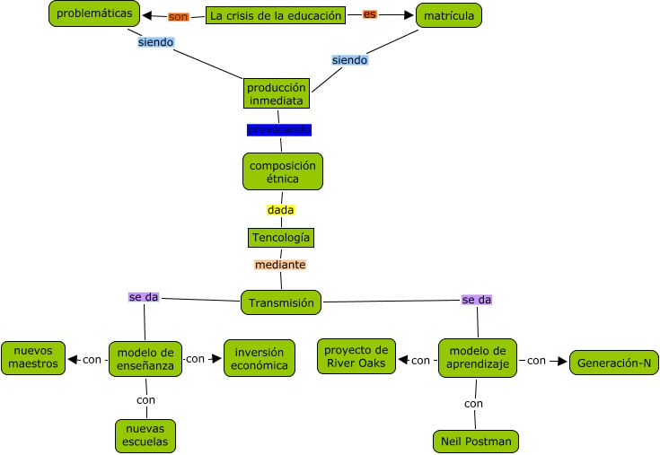
Este Cmap, tiene información relacionada con: MAPA 2 NTPA, modelo de aprendizaje con Neil Postman, Tencología mediante Transmisión, La crisis de la educación son problemáticas, composición étnica dada Tencología, modelo de aprendizaje con proyecto de River Oaks, modelo de enseñanza con nuevas escuelas, modelo de aprendizaje con Generación-N, Transmisión se da modelo de enseñanza, modelo de enseñanza con inversión económica, La crisis de la educación es matrícula, Transmisión se da modelo de aprendizaje, matrícula siendo producción inmediata, modelo de enseñanza con nuevos maestros, producción inmediata provocando composición étnica, problemáticas siendo producción inmediata