Warning:
JavaScript is turned OFF. None of the links on this page will work until it is reactivated.
If you need help turning JavaScript On, click here.
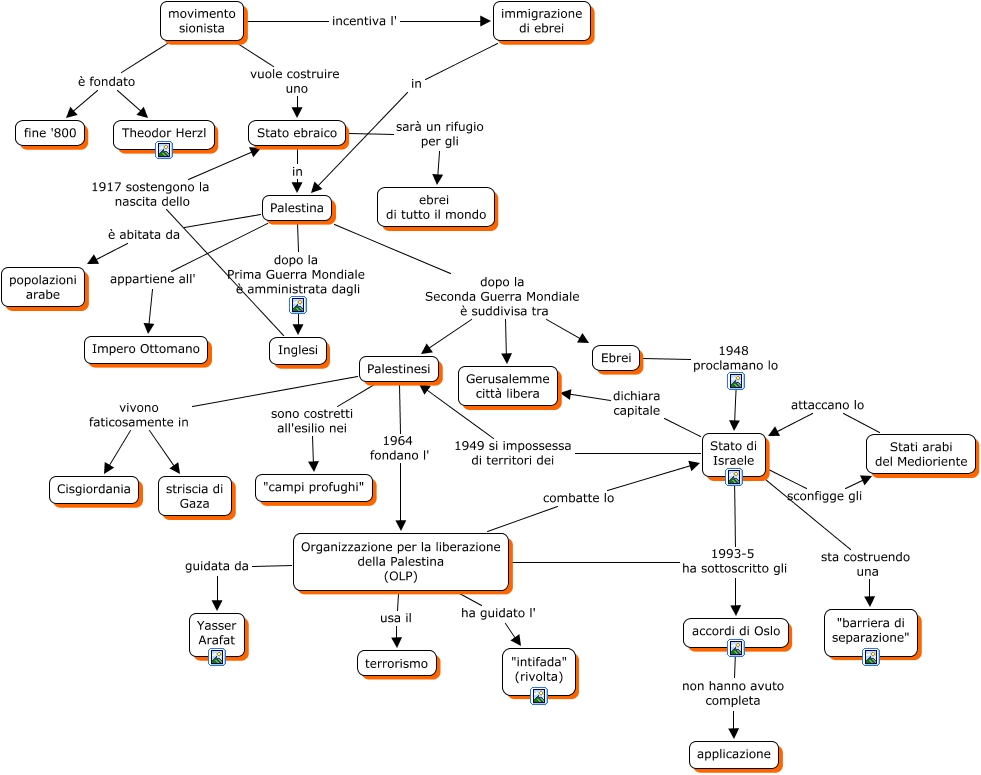
Questa Cmap, creata con IHMC CmapTools, contiene informazioni relative a: 394) Questione palestinese, Palestinesi vivono faticosamente in Cisgiordania, Organizzazione per la liberazione della Palestina (OLP) usa il terrorismo, Stati arabi del Medioriente attaccano lo Stato di Israele, Stato ebraico in Palestina, Stato di Israele 1949 si impossessa di territori dei Palestinesi, movimento sionista è fondato fine '800, movimento sionista è fondato Theodor Herzl, Inglesi 1917 sostengono la nascita dello Stato ebraico, Organizzazione per la liberazione della Palestina (OLP) ha guidato l' "intifada" (rivolta), movimento sionista incentiva l' immigrazione di ebrei, Palestina dopo la Seconda Guerra Mondiale è suddivisa tra Ebrei, Stato di Israele dichiara capitale Gerusalemme città libera, Palestina appartiene all' Impero Ottomano, Palestina dopo la Seconda Guerra Mondiale è suddivisa tra Palestinesi, Stato di Israele sconfigge gli Stati arabi del Medioriente, Palestina dopo la Seconda Guerra Mondiale è suddivisa tra Gerusalemme città libera, immigrazione di ebrei in Palestina, Stato di Israele 1993-5 ha sottoscritto gli accordi di Oslo, Palestinesi sono costretti all'esilio nei "campi profughi", Ebrei 1948 proclamano lo Stato di Israele