WARNING:
JavaScript is turned OFF. None of the links on this concept map will
work until it is reactivated.
If you need help turning JavaScript On, click here.
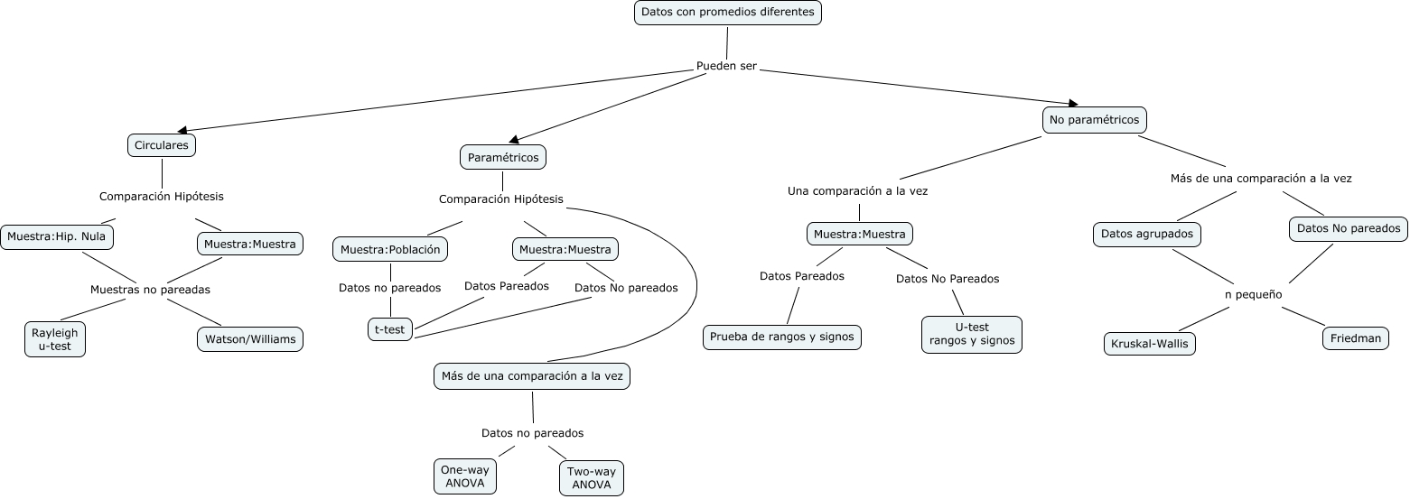
Este Cmap, tiene información relacionada con: ANOVA, Muestra:Muestra Datos No Pareados U-test rangos y signos, Muestra:Muestra Datos Pareados t-test, Muestra:Hip. Nula Muestras no pareadas Rayleigh u-test, Watson/Williams Muestras no pareadas Rayleigh u-test, Datos agrupados n pequeño Kruskal-Wallis, Datos con promedios diferentes Pueden ser No paramétricos, No paramétricos Más de una comparación a la vez Datos No pareados, Muestra:Población Datos no pareados t-test, Datos No pareados n pequeño Kruskal-Wallis, Más de una comparación a la vez Datos no pareados One-way ANOVA, Muestra:Muestra Muestras no pareadas Rayleigh u-test, Paramétricos Comparación Hipótesis Más de una comparación a la vez, No paramétricos Más de una comparación a la vez Datos agrupados, Muestra:Muestra Datos Pareados Prueba de rangos y signos, Paramétricos Comparación Hipótesis Muestra:Población, Circulares Comparación Hipótesis Muestra:Hip. Nula, Muestra:Muestra Datos No pareados t-test, Datos con promedios diferentes Pueden ser Paramétricos, Datos No pareados n pequeño Friedman, Más de una comparación a la vez Datos no pareados Two-way ANOVA