Warning:
JavaScript is turned OFF. None of the links on this page will work until it is reactivated.
If you need help turning JavaScript On, click here.
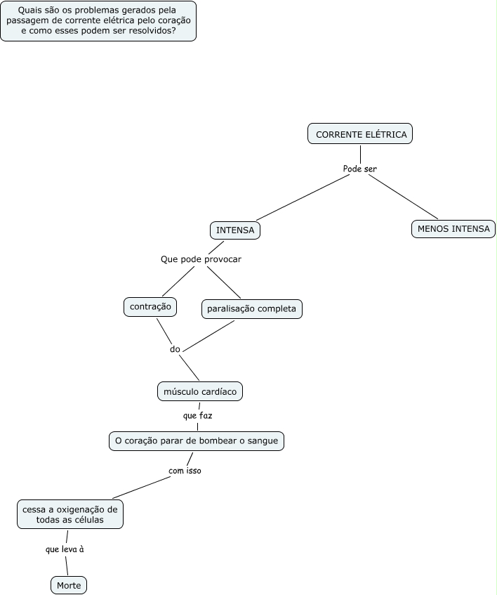
Esse mapa conceitual, produzido no IHMC CmapTools, tem a informação relacionada a: Ana Maria Corrente elétrica, O coração parar de bombear o sangue com isso cessa a oxigenação de todas as células, músculo cardíaco que faz O coração parar de bombear o sangue, paralisação completa do músculo cardíaco, contração do músculo cardíaco, cessa a oxigenação de todas as células que leva à Morte, CORRENTE ELÉTRICA Pode ser MENOS INTENSA, INTENSA Que pode provocar contração, CORRENTE ELÉTRICA Pode ser INTENSA, INTENSA Que pode provocar paralisação completa