Warning:
JavaScript is turned OFF. None of the links on this page will work until it is reactivated.
If you need help turning JavaScript On, click here.
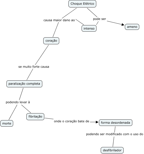
Esse mapa conceitual, produzido no IHMC CmapTools, tem a informação relacionada a: choque elétrico Ligia Pastina, Choque Elétrico pode ser intenso, paralização completa podendo levar à morte, fibrilação onde o coração bate de forma desordenada, Choque Elétrico pode ser ameno, forma desordenada podendo ser modificado com o uso do desfibrilador, paralização completa podendo levar à fibrilação, intenso causa maior dano ao coração, Choque Elétrico causa maior dano ao coração, coração se muito forte causa paralização completa