Warning:
JavaScript is turned OFF. None of the links on this page will work until it is reactivated.
If you need help turning JavaScript On, click here.
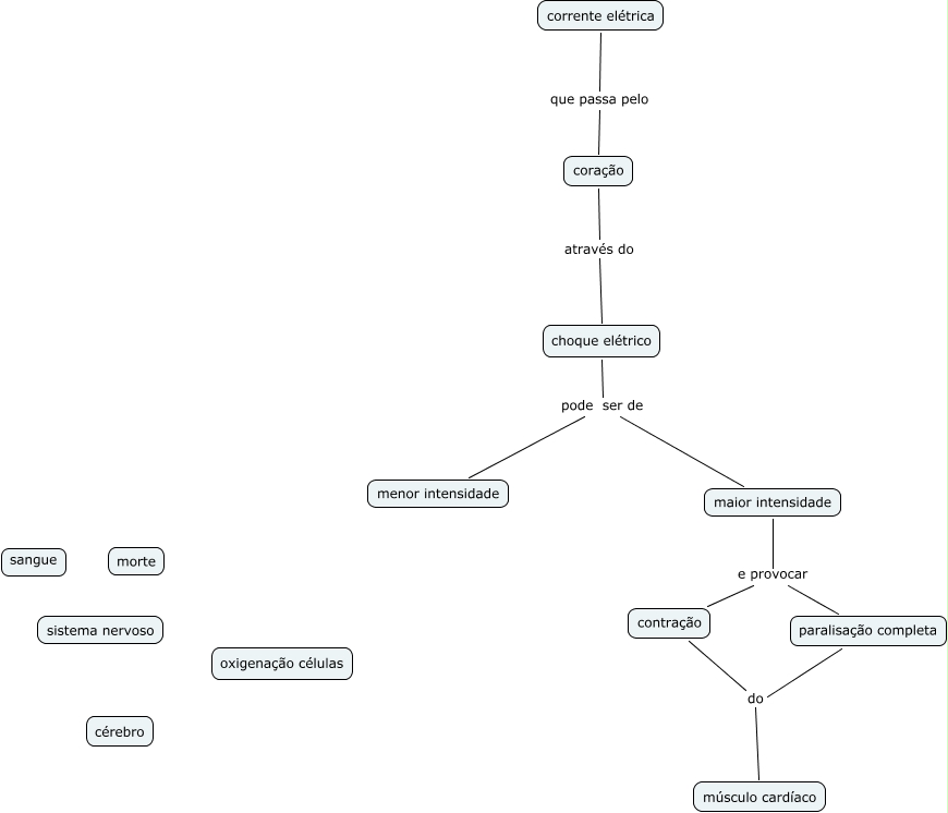
Esse mapa conceitual, produzido no IHMC CmapTools, tem a informação relacionada a: Andrea choque, coração através do choque elétrico, contração do músculo cardíaco, choque elétrico pode ser de maior intensidade, choque elétrico pode ser de menor intensidade, paralisação completa do músculo cardíaco, maior intensidade e provocar paralisação completa, maior intensidade e provocar contração, corrente elétrica que passa pelo coração