Warning:
JavaScript is turned OFF. None of the links on this page will work until it is reactivated.
If you need help turning JavaScript On, click here.
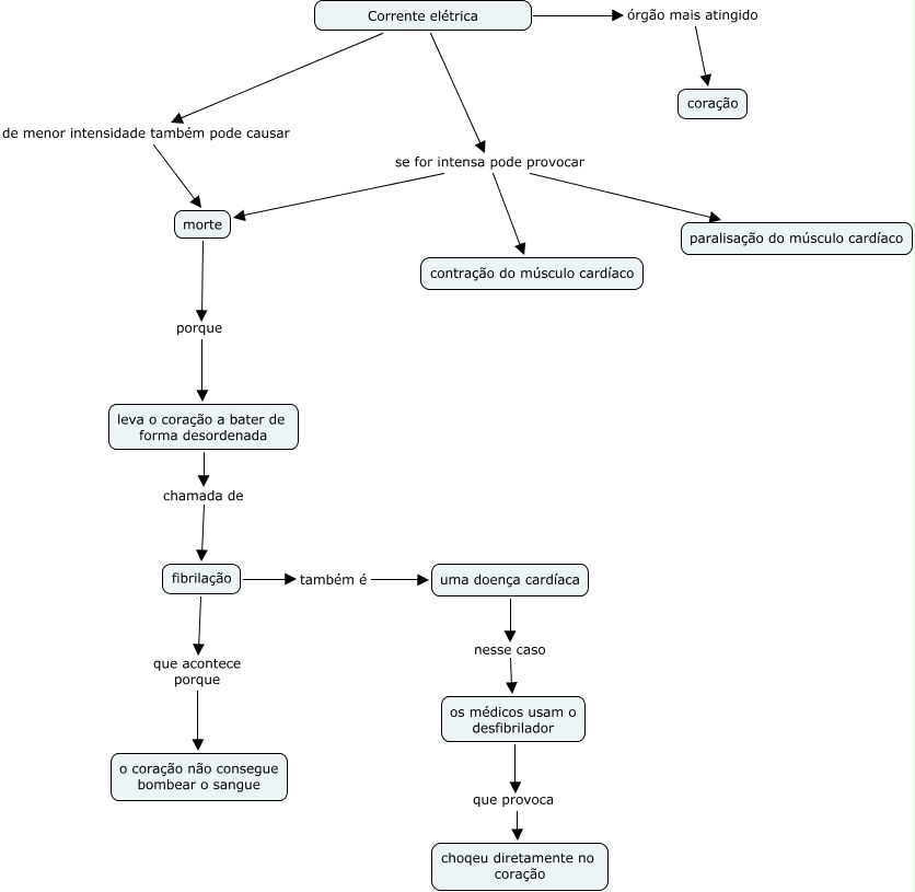
Esse mapa conceitual, produzido no IHMC CmapTools, tem a informação relacionada a: Auricelia N, uma doença cardíaca nesse caso os médicos usam o desfibrilador, fibrilação também é uma doença cardíaca, os médicos usam o desfibrilador que provoca choqeu diretamente no coração, fibrilação que acontece porque o coração não consegue bombear o sangue, Corrente elétrica de menor intensidade também pode causar morte, Corrente elétrica se for intensa pode provocar paralisação do músculo cardíaco, Corrente elétrica se for intensa pode provocar morte, leva o coração a bater de forma desordenada chamada de fibrilação, morte porque leva o coração a bater de forma desordenada, Corrente elétrica se for intensa pode provocar contração do músculo cardíaco, Corrente elétrica órgão mais atingido coração