Warning:
JavaScript is turned OFF. None of the links on this page will work until it is reactivated.
If you need help turning JavaScript On, click here.
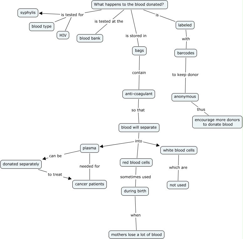
This Concept Map, created with IHMC CmapTools, has information related to: IRENE POST, during birth when mothers lose a lot of blood, What happens to the blood donated? is stored in bags, blood will separate into red blood cells, What happens to the blood donated? is tested for HIV, blood will separate into white blood cells, blood will separate into plasma, white blood cells which are not used, bags contain anti-coagulant, barcodes to keep donor anonymous, What happens to the blood donated? is labeled, red blood cells sometimes used during birth, What happens to the blood donated? is tested at the blood bank, What happens to the blood donated? is tested for blood type, anonymous thus encourage more donors to donate blood, labeled with barcodes, anti-coagulant so that blood will separate, What happens to the blood donated? is tested for syphylis, donated separately to treat cancer patients, plasma needed for cancer patients, plasma can be donated separately