Warning:
JavaScript is turned OFF. None of the links on this page will work until it is reactivated.
If you need help turning JavaScript On, click here.
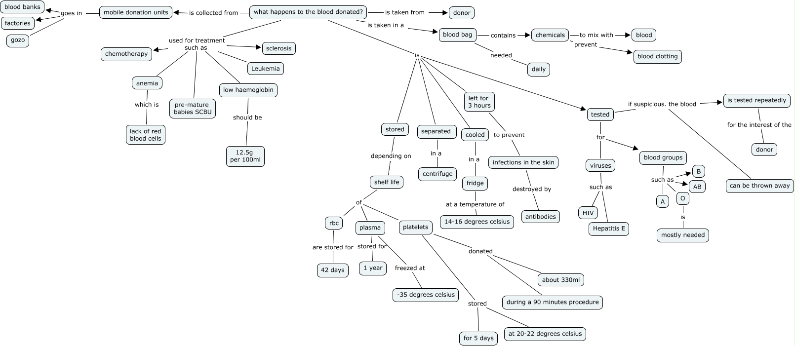
This Concept Map, created with IHMC CmapTools, has information related to: DANIELA POST, tested for blood groups, cooled in a fridge, what happens to the blood donated? is taken in a blood bag, blood groups such as A, what happens to the blood donated? is left for 3 hours, tested if suspicious. the blood is tested repeatedly, infections in the skin destroyed by antibodies, what happens to the blood donated? used for treatment such as sclerosis, blood groups such as O, what happens to the blood donated? is taken from donor, blood groups such as B, tested for viruses, mobile donation units goes in gozo, separated in a centrifuge, chemicals prevent blood clotting, plasma freezed at -35 degrees celsius, chemicals to mix with blood, platelets donated during a 90 minutes procedure, shelf life of rbc, viruses such as Hepatitis E