Warning:
JavaScript is turned OFF. None of the links on this page will work until it is reactivated.
If you need help turning JavaScript On, click here.
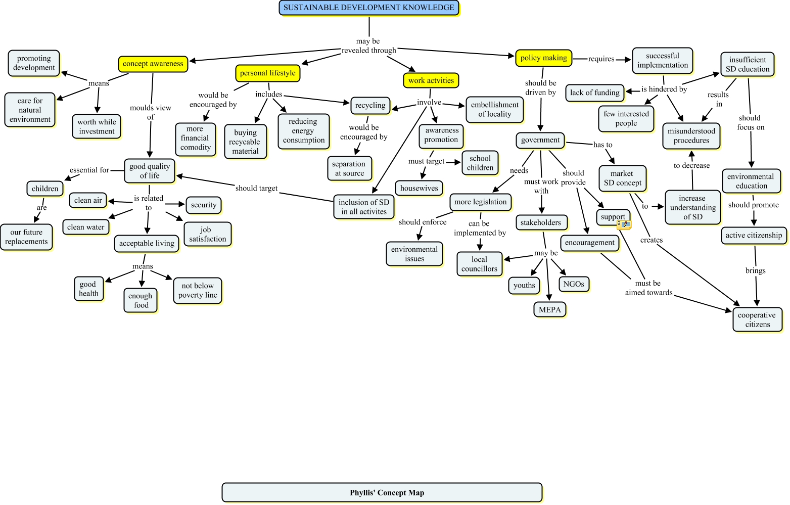
This Concept Map, created with IHMC CmapTools, has information related to: Phyllis, SUSTAINABLE DEVELOPMENT KNOWLEDGE may be revealed through policy making, encouragement must be aimed towards cooperative citizens, concept awareness means promoting development, support must be aimed towards cooperative citizens, acceptable living means good health, policy making should be driven by government, government should provide encouragement, market SD concept creates cooperative citizens, SUSTAINABLE DEVELOPMENT KNOWLEDGE may be revealed through personal lifestyle, more legislation should enforce environmental issues, government needs more legislation, SUSTAINABLE DEVELOPMENT KNOWLEDGE may be revealed through concept awareness, active citizenship brings cooperative citizens, environmental education should promote active citizenship, successful implementation is hindered by insufficient SD education, government must work with stakeholders, concept awareness means worth while investment, recycling would be encouraged by separation at source, awareness promotion must target housewives, acceptable living means enough food