Warning:
JavaScript is turned OFF. None of the links on this page will work until it is reactivated.
If you need help turning JavaScript On, click here.
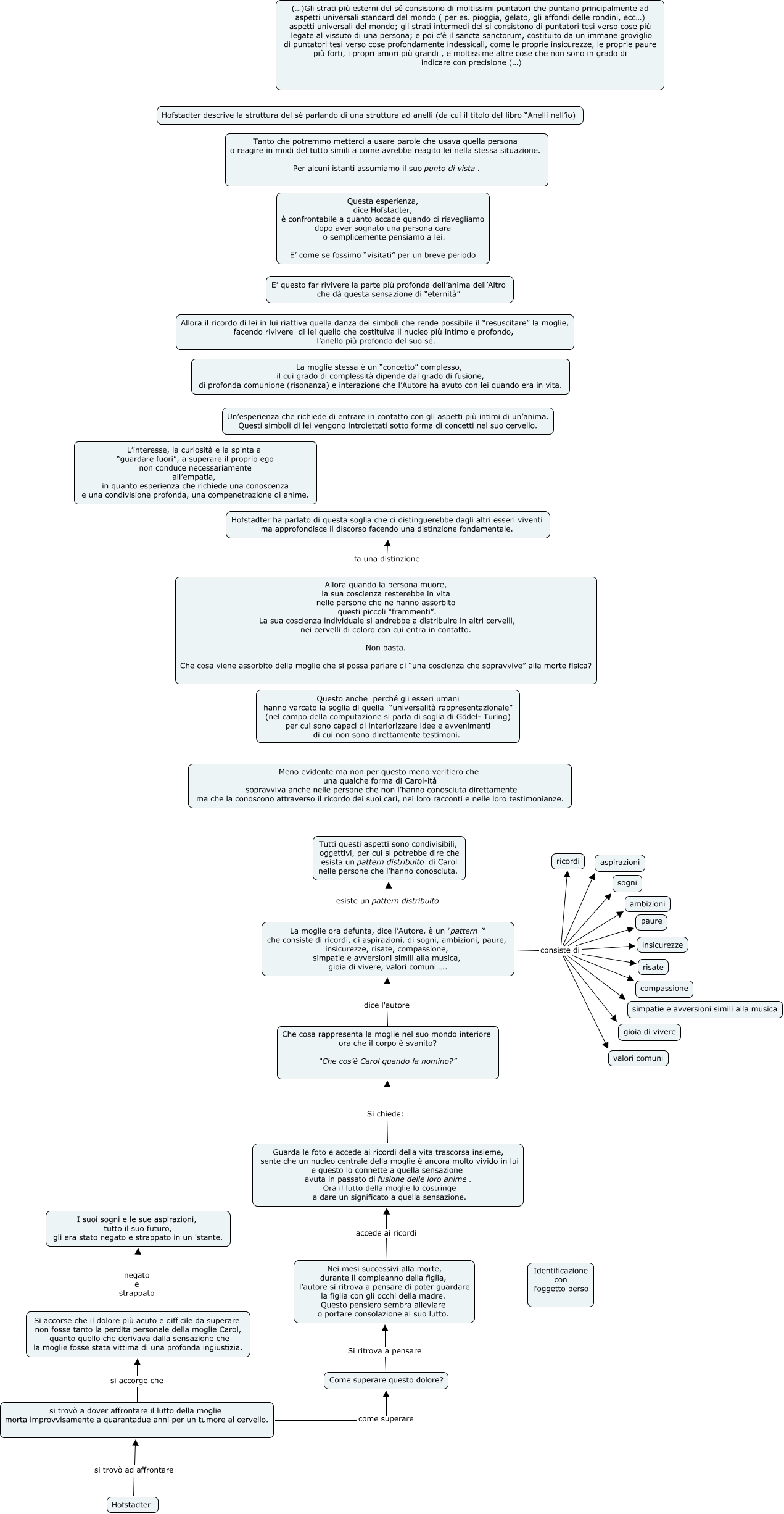
Questa Cmap, creata con IHMC CmapTools, contiene informazioni relative a: LuttoHofstadter, si trovò a dover affrontare il lutto della moglie morta improvvisamente a quarantadue anni per un tumore al cervello. come superare Come superare questo dolore?, La moglie ora defunta, dice l’Autore, è un “pattern “ che consiste di ricordi, di aspirazioni, di sogni, ambizioni, paure, insicurezze, risate, compassione, simpatie e avversioni simili alla musica, gioia di vivere, valori comuni….. consiste di paure, Allora quando la persona muore, la sua coscienza resterebbe in vita nelle persone che ne hanno assorbito questi piccoli “frammenti”. La sua coscienza individuale si andrebbe a distribuire in altri cervelli, nei cervelli di coloro con cui entra in contatto. Non basta. Che cosa viene assorbito della moglie che si possa parlare di “una coscienza che sopravvive” alla morte fisica? fa una distinzione Hofstadter ha parlato di questa soglia che ci distinguerebbe dagli altri esseri viventi ma approfondisce il discorso facendo una distinzione fondamentale., Che cosa rappresenta la moglie nel suo mondo interiore ora che il corpo è svanito? “Che cos’è Carol quando la nomino?” dice l'autore La moglie ora defunta, dice l’Autore, è un “pattern “ che consiste di ricordi, di aspirazioni, di sogni, ambizioni, paure, insicurezze, risate, compassione, simpatie e avversioni simili alla musica, gioia di vivere, valori comuni….., La moglie ora defunta, dice l’Autore, è un “pattern “ che consiste di ricordi, di aspirazioni, di sogni, ambizioni, paure, insicurezze, risate, compassione, simpatie e avversioni simili alla musica, gioia di vivere, valori comuni….. consiste di sogni, Nei mesi successivi alla morte, durante il compleanno della figlia, l’autore si ritrova a pensare di poter guardare la figlia con gli occhi della madre. Questo pensiero sembra alleviare o portare consolazione al suo lutto. accede ai ricordi Guarda le foto e accede ai ricordi della vita trascorsa insieme, sente che un nucleo centrale della moglie è ancora molto vivido in lui e questo lo connette a quella sensazione avuta in passato di fusione delle loro anime. Ora il lutto della moglie lo costringe a dare un significato a quella sensazione., La moglie ora defunta, dice l’Autore, è un “pattern “ che consiste di ricordi, di aspirazioni, di sogni, ambizioni, paure, insicurezze, risate, compassione, simpatie e avversioni simili alla musica, gioia di vivere, valori comuni….. consiste di ricordi, La moglie ora defunta, dice l’Autore, è un “pattern “ che consiste di ricordi, di aspirazioni, di sogni, ambizioni, paure, insicurezze, risate, compassione, simpatie e avversioni simili alla musica, gioia di vivere, valori comuni….. consiste di aspirazioni, La moglie ora defunta, dice l’Autore, è un “pattern “ che consiste di ricordi, di aspirazioni, di sogni, ambizioni, paure, insicurezze, risate, compassione, simpatie e avversioni simili alla musica, gioia di vivere, valori comuni….. consiste di ambizioni, La moglie ora defunta, dice l’Autore, è un “pattern “ che consiste di ricordi, di aspirazioni, di sogni, ambizioni, paure, insicurezze, risate, compassione, simpatie e avversioni simili alla musica, gioia di vivere, valori comuni….. consiste di risate, La moglie ora defunta, dice l’Autore, è un “pattern “ che consiste di ricordi, di aspirazioni, di sogni, ambizioni, paure, insicurezze, risate, compassione, simpatie e avversioni simili alla musica, gioia di vivere, valori comuni….. consiste di simpatie e avversioni simili alla musica, La moglie ora defunta, dice l’Autore, è un “pattern “ che consiste di ricordi, di aspirazioni, di sogni, ambizioni, paure, insicurezze, risate, compassione, simpatie e avversioni simili alla musica, gioia di vivere, valori comuni….. esiste un pattern distribuito Tutti questi aspetti sono condivisibili, oggettivi, per cui si potrebbe dire che esista un pattern distribuito di Carol nelle persone che l’hanno conosciuta., La moglie ora defunta, dice l’Autore, è un “pattern “ che consiste di ricordi, di aspirazioni, di sogni, ambizioni, paure, insicurezze, risate, compassione, simpatie e avversioni simili alla musica, gioia di vivere, valori comuni….. consiste di insicurezze, si trovò a dover affrontare il lutto della moglie morta improvvisamente a quarantadue anni per un tumore al cervello. si accorge che Si accorse che il dolore più acuto e difficile da superare non fosse tanto la perdita personale della moglie Carol, quanto quello che derivava dalla sensazione che la moglie fosse stata vittima di una profonda ingiustizia., Si accorse che il dolore più acuto e difficile da superare non fosse tanto la perdita personale della moglie Carol, quanto quello che derivava dalla sensazione che la moglie fosse stata vittima di una profonda ingiustizia. negato e strappato I suoi sogni e le sue aspirazioni, tutto il suo futuro, gli era stato negato e strappato in un istante., Guarda le foto e accede ai ricordi della vita trascorsa insieme, sente che un nucleo centrale della moglie è ancora molto vivido in lui e questo lo connette a quella sensazione avuta in passato di fusione delle loro anime. Ora il lutto della moglie lo costringe a dare un significato a quella sensazione. Si chiede: Che cosa rappresenta la moglie nel suo mondo interiore ora che il corpo è svanito? “Che cos’è Carol quando la nomino?”, Come superare questo dolore? Si ritrova a pensare Nei mesi successivi alla morte, durante il compleanno della figlia, l’autore si ritrova a pensare di poter guardare la figlia con gli occhi della madre. Questo pensiero sembra alleviare o portare consolazione al suo lutto., La moglie ora defunta, dice l’Autore, è un “pattern “ che consiste di ricordi, di aspirazioni, di sogni, ambizioni, paure, insicurezze, risate, compassione, simpatie e avversioni simili alla musica, gioia di vivere, valori comuni….. consiste di compassione, La moglie ora defunta, dice l’Autore, è un “pattern “ che consiste di ricordi, di aspirazioni, di sogni, ambizioni, paure, insicurezze, risate, compassione, simpatie e avversioni simili alla musica, gioia di vivere, valori comuni….. consiste di valori comuni, La moglie ora defunta, dice l’Autore, è un “pattern “ che consiste di ricordi, di aspirazioni, di sogni, ambizioni, paure, insicurezze, risate, compassione, simpatie e avversioni simili alla musica, gioia di vivere, valori comuni….. consiste di gioia di vivere