Warning:
JavaScript is turned OFF. None of the links on this page will work until it is reactivated.
If you need help turning JavaScript On, click here.
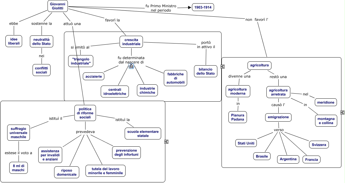
Questa Cmap, creata con IHMC CmapTools, contiene informazioni relative a: 358) Età giolittiana, Giovanni Giolitti ebbe idee liberali, politica di riforme sociali prevedeva assistenza per invalidi e anziani, Giovanni Giolitti fu Primo Ministro nel periodo 1903-1914, crescita industriale portò in attivo il bilancio dello Stato, suffragio universale maschile estese il voto a 8 ml di maschi, emigrazione verso Francia, agricoltura moderna in Pianura Padana, politica di riforme sociali istituì il suffragio universale maschile, politica di riforme sociali prevedeva prevenzione degli infortuni, agricoltura divenne una agricoltura moderna, Giovanni Giolitti non favorì l' agricoltura, crescita industriale fu determinata dal nascere di industrie chimiche, crescita industriale fu determinata dal nascere di acciaierie, politica di riforme sociali prevedeva riposo domenicale, emigrazione verso Argentina, agricoltura arretrata nel meridione, emigrazione verso Svizzera, agricoltura arretrata causò l' emigrazione, crescita industriale fu determinata dal nascere di centrali idroelettriche, emigrazione verso Stati Uniti