Warning:
JavaScript is turned OFF. None of the links on this page will work until it is reactivated.
If you need help turning JavaScript On, click here.
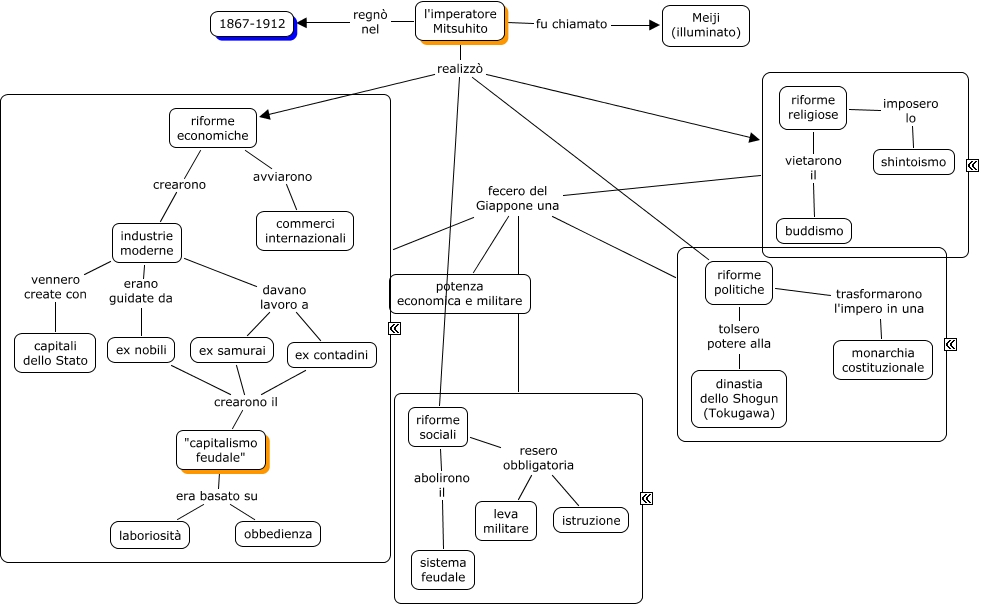
Questa Cmap, creata con IHMC CmapTools, contiene informazioni relative a: 366) Giappone - Epoca Meiji, riforme economiche avviarono commerci internazionali, riforme sociali abolirono il sistema feudale, l'imperatore Mitsuhito realizzò riforme politiche, l'imperatore Mitsuhito realizzò riforme sociali, l'imperatore Mitsuhito realizzò riforme economiche, riforme sociali resero obbligatoria istruzione, riforme religiose vietarono il buddismo, industrie moderne vennero create con capitali dello Stato, l'imperatore Mitsuhito regnò nel 1867-1912, riforme religiose imposero lo shintoismo, riforme economiche fecero del Giappone una potenza economica e militare, ex nobili crearono il "capitalismo feudale", riforme economiche crearono industrie moderne, riforme politiche trasformarono l'impero in una monarchia costituzionale, "capitalismo feudale" era basato su laboriosità, industrie moderne davano lavoro a ex samurai, "capitalismo feudale" era basato su obbedienza, l'imperatore Mitsuhito realizzò riforme religiose, industrie moderne davano lavoro a ex contadini, riforme sociali fecero del Giappone una potenza economica e militare