Warning:
JavaScript is turned OFF. None of the links on this page will work until it is reactivated.
If you need help turning JavaScript On, click here.
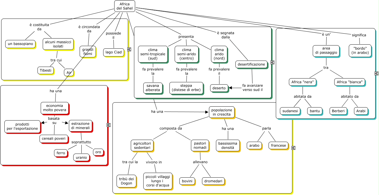
Questa Cmap, creata con IHMC CmapTools, contiene informazioni relative a: 370) Africa del Sahel, Africa "bianca" abitato da Arabi, Africa del Sahel è circondata da grandi fiumi, Africa del Sahel significa "bordo" (in arabo), popolazione in crescita ha una bassissima densità, clima semi-arido (centro) fa prevalere la steppa (distese di erbe), agricoltori sedentari vivono in piccoli villaggi lungo i corsi d'acqua, desertificazione fa avanzare verso sud il deserto, economia molto povera basata su prodotti per l'esportazione, Africa del Sahel possiede il lago Ciad, pastori nomadi allevano dromedari, estrazione di minerali soprattutto oro, economia molto povera basata su cereali poveri, estrazione di minerali soprattutto uranio, Africa del Sahel presenta clima arido (nord), Africa del Sahel è costituita da un bassopiano, Africa "bianca" abitato da Berberi, clima semi-tropicale (sud) fa prevalere la savana alberata, area di passaggio tra Africa "nera", Africa del Sahel ha una popolazione in crescita, popolazione in crescita parla francese