Warning:
JavaScript is turned OFF. None of the links on this page will work until it is reactivated.
If you need help turning JavaScript On, click here.
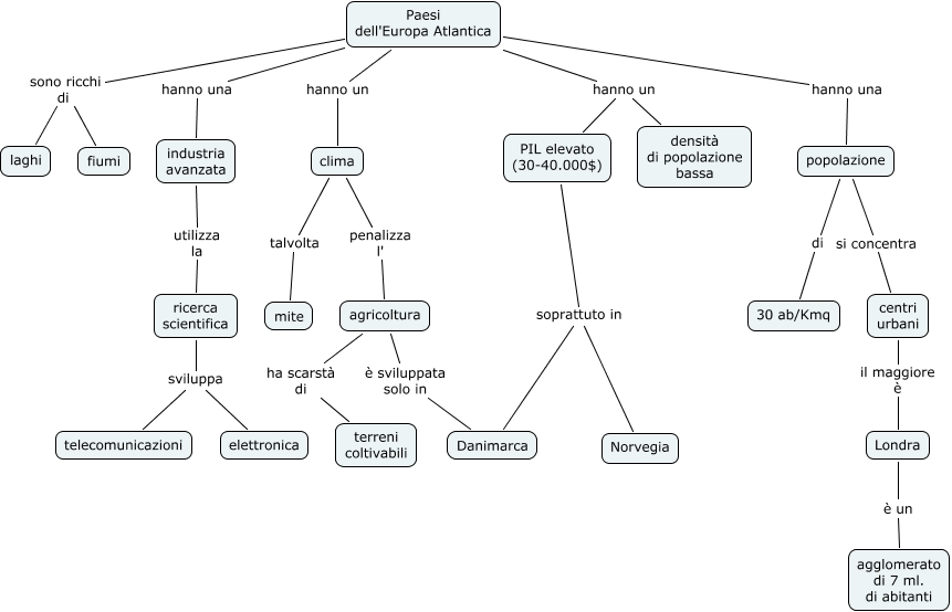
Questa Cmap, creata con IHMC CmapTools, contiene informazioni relative a: GEO2 Lab 01, popolazione si concentra centri urbani, Paesi dell'Europa Atlantica hanno un clima, ricerca scientifica sviluppa telecomunicazioni, Londra è un agglomerato di 7 ml. di abitanti, clima talvolta mite, Paesi dell'Europa Atlantica hanno una industria avanzata, popolazione di 30 ab/Kmq, Paesi dell'Europa Atlantica sono ricchi di laghi, centri urbani il maggiore è Londra, agricoltura ha scarstà di terreni coltivabili, Paesi dell'Europa Atlantica sono ricchi di fiumi, PIL elevato (30-40.000$) soprattuto in Norvegia, clima penalizza l' agricoltura, Paesi dell'Europa Atlantica hanno una popolazione, PIL elevato (30-40.000$) soprattuto in Danimarca, agricoltura è sviluppata solo in Danimarca, ricerca scientifica sviluppa elettronica, Paesi dell'Europa Atlantica hanno un densità di popolazione bassa, industria avanzata utilizza la ricerca scientifica, Paesi dell'Europa Atlantica hanno un PIL elevato (30-40.000$)