Warning:
JavaScript is turned OFF. None of the links on this page will work until it is reactivated.
If you need help turning JavaScript On, click here.
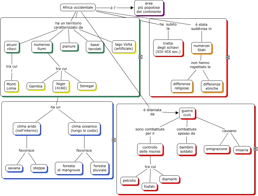
Questa Cmap, creata con IHMC CmapTools, contiene informazioni relative a: 370) Africa occidentale, Africa occidentale ha un territorio caratterizzato da lago Volta (artificiale), guerre civili causano emigrazione, clima oceanico (lungo le coste) favorisce foresta di mangrovie, clima arido (nell'interno) favorisce savana, numerosi fiumi tra cui Senegal, Africa occidentale è dilaniata da guerre civili, Africa occidentale ha un territorio caratterizzato da alcuni rilievi, guerre civili combattute spesso da bambini soldato, Africa occidentale ha un territorio caratterizzato da bassi tavolati, numerosi fiumi tra cui Gambia, Africa occidentale ha subito la tratta degli schiavi (XIV-XIX sec.), numerosi Stati non hanno rispettato le differenze religiose, guerre civili sono combattute per il controllo delle risorse, controllo delle risorse tra cui petrolio, Africa occidentale è l' area più popolosa del continente, numerosi fiumi tra cui Niger (4160), controllo delle risorse tra cui diamanti, clima oceanico (lungo le coste) favorisce foresta pluviale, alcuni rilievi tra cui i Monti Loma, Africa occidentale ha un territorio caratterizzato da pianure