Warning:
JavaScript is turned OFF. None of the links on this page will work until it is reactivated.
If you need help turning JavaScript On, click here.
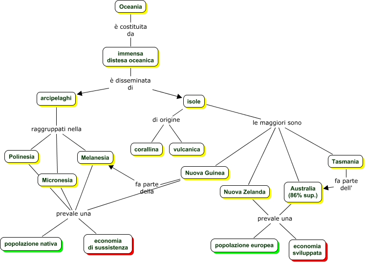
Questa Cmap, creata con IHMC CmapTools, contiene informazioni relative a: 380) Oceania, arcipelaghi raggruppati nella Polinesia, Australia (86% sup.) prevale una economia sviluppata, isole le maggiori sono Nuova Guinea, arcipelaghi raggruppati nella Micronesia, Nuova Guinea fa parte della Melanesia, isole di origine corallina, Nuova Guinea prevale una popolazione nativa, isole le maggiori sono Tasmania, Melanesia prevale una popolazione nativa, immensa distesa oceanica è disseminata di isole, Nuova Guinea prevale una economia di sussistenza, Australia (86% sup.) prevale una popolazione europea, isole le maggiori sono Australia (86% sup.), Nuova Zelanda prevale una popolazione europea, Oceania è costituita da immensa distesa oceanica, isole di origine vulcanica, Polinesia prevale una popolazione nativa, immensa distesa oceanica è disseminata di arcipelaghi, Micronesia prevale una economia di sussistenza, Nuova Zelanda prevale una economia sviluppata