Warning:
JavaScript is turned OFF. None of the links on this page will work until it is reactivated.
If you need help turning JavaScript On, click here.
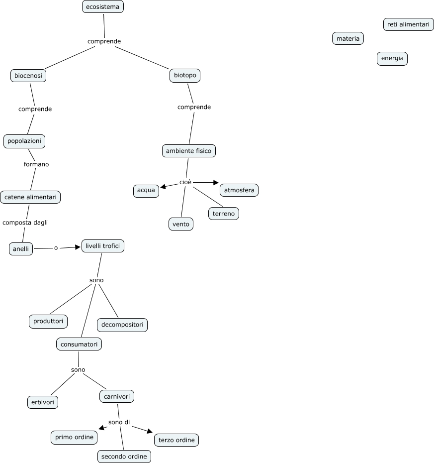
Questa Cmap, creata con IHMC CmapTools, contiene informazioni relative a: ecosistemi, biotopo comprende ambiente fisico, consumatori sono carnivori, ambiente fisico cioè terreno, livelli trofici sono produttori, ambiente fisico cioè atmosfera, ecosistema comprende biocenosi, ambiente fisico cioè acqua, popolazioni formano catene alimentari, anelli o livelli trofici, consumatori sono erbivori, livelli trofici sono consumatori, livelli trofici sono decompositori, carnivori sono di primo ordine, ecosistema comprende biotopo, carnivori sono di terzo ordine, carnivori sono di secondo ordine, biocenosi comprende popolazioni, catene alimentari composta dagli anelli, ambiente fisico cioè vento