Warning:
JavaScript is turned OFF. None of the links on this page will work until it is reactivated.
If you need help turning JavaScript On, click here.
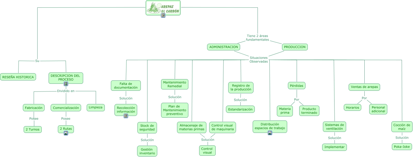
Este Cmap, tiene información relacionada con: AREPAS EL CARBON, ADMINISTRACION Situaciones Observadas Distribución espacios de trabajo, Cocción de maíz Solución Poka-Joke, ADMINISTRACION Situaciones Observadas Falta de documentación, Sistemas de ventilación Solución Implementar, DESCRIPCION DEL PROCESO Dividido en Fabricación, ADMINISTRACION Situaciones Observadas Pérdidas, ADMINISTRACION Situaciones Observadas Stock de seguridad, PRODUCCION Situaciones Observadas Registro de la producción, DESCRIPCION DEL PROCESO Dividido en Comercialización, Almacenaje de materias primas Solución Control visual, PRODUCCION Situaciones Observadas Cocción de maíz, PRODUCCION Situaciones Observadas Ventas de arepas, ADMINISTRACION Situaciones Observadas Ventas de arepas, Comercialización Posee 2 Rutas, Pérdidas Por Producto terminado, Falta de documentación Solución Recolección información, PRODUCCION Situaciones Observadas Stock de seguridad, Su RESEÑA HISTORICA, Tiene 2 áreas fundamentales PRODUCCION, PRODUCCION Situaciones Observadas Pérdidas