Warning:
JavaScript is turned OFF. None of the links on this page will work until it is reactivated.
If you need help turning JavaScript On, click here.
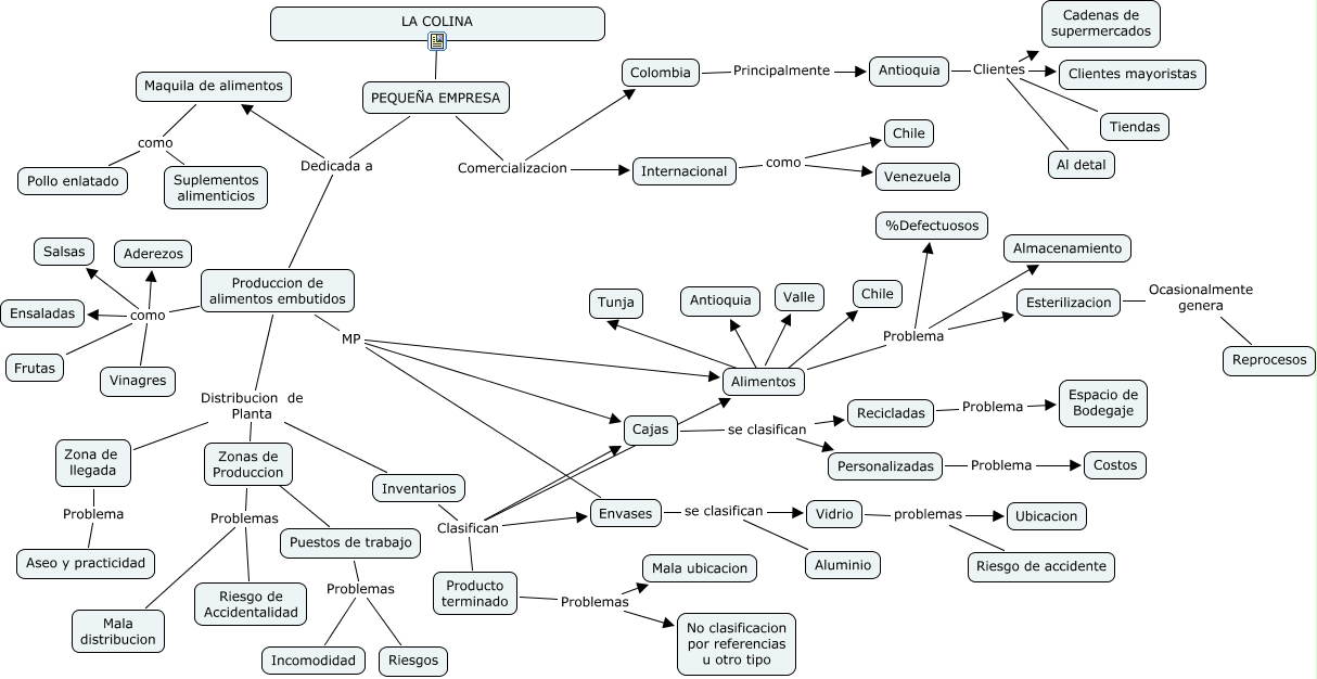
Este Cmap, tiene información relacionada con: CMAP FINAL LA COLINA, Puestos de trabajo Problemas Incomodidad, Inventarios Clasifican Alimentos, Personalizadas Problema Costos, Inventarios Clasifican Envases, PEQUEÑA EMPRESA Dedicada a Produccion de alimentos embutidos, Zonas de Produccion Problemas Mala distribucion, Antioquia Clientes Al detal, Puestos de trabajo Problemas Riesgos, Antioquia Clientes Tiendas, LA COLINA PEQUEÑA EMPRESA, Produccion de alimentos embutidos Distribucion de Planta Inventarios, Inventarios Clasifican Cajas, Produccion de alimentos embutidos Distribucion de Planta Zonas de Produccion, Envases se clasifican Aluminio, Maquila de alimentos como Suplementos alimenticios, Envases se clasifican Vidrio, Internacional como Venezuela, Alimentos ???? Chile, Antioquia Clientes Clientes mayoristas, Produccion de alimentos embutidos como Vinagres