Warning:
JavaScript is turned OFF. None of the links on this page will work until it is reactivated.
If you need help turning JavaScript On, click here.
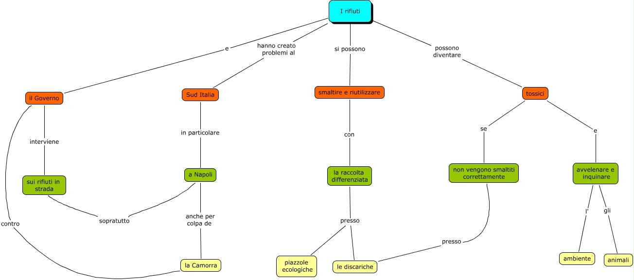
Questa Cmap, creata con IHMC CmapTools, contiene informazioni relative a: rifiuti, la raccolta differenziata presso piazzole ecologiche, il Governo contro la Camorra, tossici se non vengono smaltiti correttamente, avvelenare e inquinare l' ambiente, a Napoli anche per colpa de la Camorra, avvelenare e inquinare gli animali, tossici e avvelenare e inquinare, I rifiuti hanno creato problemi al Sud Italia, la raccolta differenziata presso le discariche, I rifiuti si possono smaltire e riutilizzare, non vengono smaltiti correttamente presso le discariche, smaltire e riutilizzare con la raccolta differenziata, I rifiuti possono diventare tossici, Sud Italia in particolare a Napoli, I rifiuti e il Governo, sui rifiuti in strada sopratutto a Napoli, il Governo interviene sui rifiuti in strada