Warning:
JavaScript is turned OFF. None of the links on this page will work until it is reactivated.
If you need help turning JavaScript On, click here.
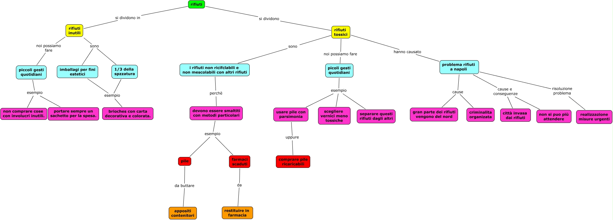
Questa Cmap, creata con IHMC CmapTools, contiene informazioni relative a: rifiuti 2, rifiuti inutili sono imballagi per fini estetici, piccoli gesti quotidiani esempio portare sempre un sachetto per la spesa., problema rifiuti a napoli risoluzione problema realizzazione misure urgenti, piccoli gesti quotidiani esempio non comprare cose con involucri inutili., rifiuti inutili sono 1/3 della spzzatura, 1/3 della spzzatura esempio brioches con carta decorativa e colorata., i rifiuti non ricifclabili e non mescolabili con altri rifiuti perchè devono essere smaltiti con metodi particolari, farmaci scaduti da restituire in farmacia, picoli gesti quotidiani esempio usare pile con parsimonia, rifiuti tossici hanno causato problema rifiuti a napoli, problema rifiuti a napoli cause e conseguenze città invasa dai rifiuti, rifiuti si dividono in rifiuti inutili, imballagi per fini estetici esempio brioches con carta decorativa e colorata., devono essere smaltiti con metodi particolari esempio farmaci scaduti, pile da buttare appositi contenitori, problema rifiuti a napoli cause e conseguenze non si puo più attendere, rifiuti si dividono rifiuti tossici, picoli gesti quotidiani esempio scegliere vernici meno tossiche, picoli gesti quotidiani esempio separare questi rifiuti dagli altri, rifiuti tossici noi possiamo fare picoli gesti quotidiani