Warning:
JavaScript is turned OFF. None of the links on this page will work until it is reactivated.
If you need help turning JavaScript On, click here.
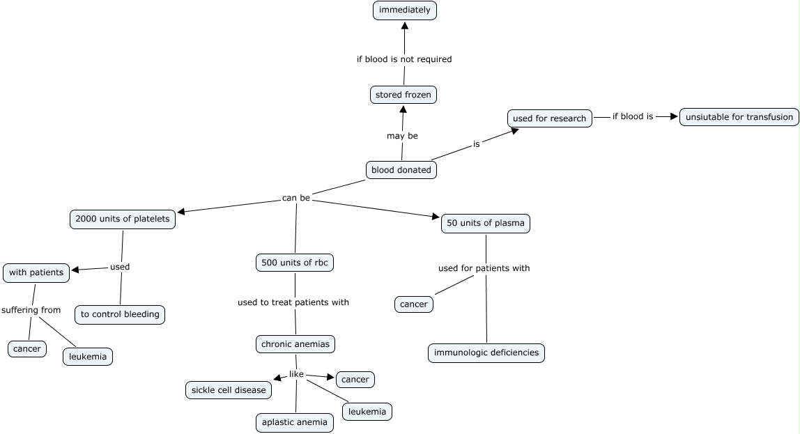
This Concept Map, created with IHMC CmapTools, has information related to: SARAH PRE, chronic anemias like sickle cell disease, blood donated may be stored frozen, with patients suffering from cancer, 2000 units of platelets used with patients, blood donated can be 2000 units of platelets, used for research if blood is unsiutable for transfusion, blood donated is used for research, with patients suffering from leukemia, blood donated can be 500 units of rbc, 50 units of plasma used for patients with immunologic deficiencies, 2000 units of platelets used to control bleeding, blood donated can be 50 units of plasma, chronic anemias like aplastic anemia, chronic anemias like cancer, stored frozen if blood is not required immediately, 50 units of plasma used for patients with cancer, 500 units of rbc used to treat patients with chronic anemias, chronic anemias like leukemia