Warning:
JavaScript is turned OFF. None of the links on this page will work until it is reactivated.
If you need help turning JavaScript On, click here.
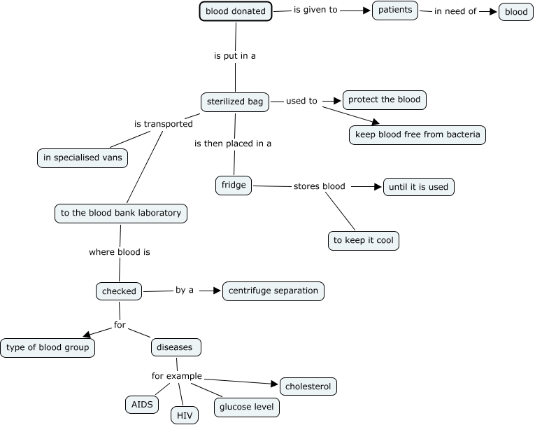
This Concept Map, created with IHMC CmapTools, has information related to: NICOLE H PRE, diseases for example cholesterol, sterilized bag is then placed in a fridge, checked by a centrifuge separation, sterilized bag used to keep blood free from bacteria, fridge stores blood to keep it cool, diseases for example AIDS, sterilized bag is transported in specialised vans, fridge stores blood until it is used, diseases for example HIV, blood donated is put in a sterilized bag, checked for diseases, diseases for example glucose level, checked for type of blood group, sterilized bag used to protect the blood, sterilized bag is transported to the blood bank laboratory, patients in need of blood, blood donated is given to patients, to the blood bank laboratory where blood is checked