Warning:
JavaScript is turned OFF. None of the links on this page will work until it is reactivated.
If you need help turning JavaScript On, click here.
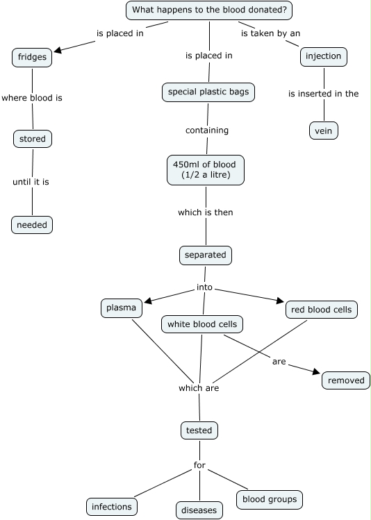
This Concept Map, created with IHMC CmapTools, has information related to: REBECCA POST, What happens to the blood donated? is taken by an injection, special plastic bags containing 450ml of blood (1/2 a litre), tested for diseases, red blood cells which are tested, tested for infections, tested for blood groups, white blood cells which are tested, stored until it is needed, white blood cells are removed, separated into red blood cells, injection is inserted in the vein, What happens to the blood donated? is placed in fridges, separated into white blood cells, fridges where blood is stored, separated into plasma, What happens to the blood donated? is placed in special plastic bags, plasma which are tested, 450ml of blood (1/2 a litre) which is then separated