Warning:
JavaScript is turned OFF. None of the links on this page will work until it is reactivated.
If you need help turning JavaScript On, click here.
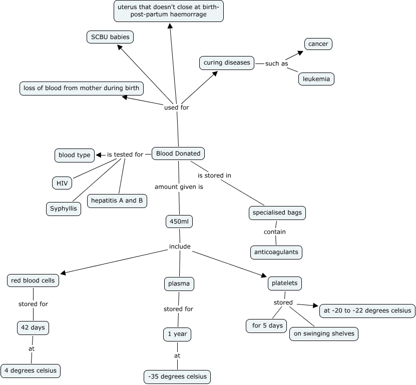
This Concept Map, created with IHMC CmapTools, has information related to: FAYE POST, Blood Donated used for loss of blood from mother during birth, platelets stored on swinging shelves, 450ml include plasma, 450ml include platelets, 1 year at -35 degrees celsius, Blood Donated used for curing diseases, platelets stored at -20 to -22 degrees celsius, Blood Donated amount given is 450ml, Blood Donated used for SCBU babies, Blood Donated used for uterus that doesn't close at birth- post-partum haemorrage, platelets stored for 5 days, plasma stored for 1 year, 450ml include red blood cells, 42 days at 4 degrees celsius, Blood Donated is tested for blood type, Blood Donated is stored in specialised bags, curing diseases such as leukemia, Blood Donated is tested for Syphyllis, red blood cells stored for 42 days, Blood Donated is tested for HIV