Warning:
JavaScript is turned OFF. None of the links on this page will work until it is reactivated.
If you need help turning JavaScript On, click here.
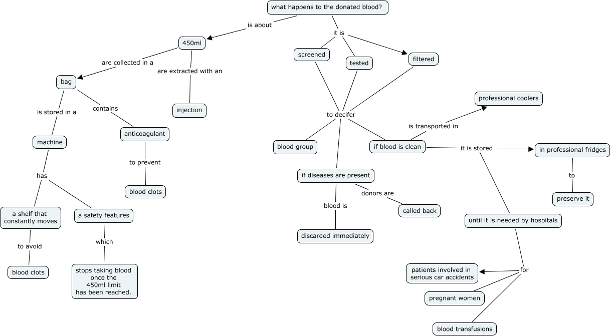
This Concept Map, created with IHMC CmapTools, has information related to: AMANDA POST, until it is needed by hospitals for pregnant women, until it is needed by hospitals for patients involved in serious car accidents, a safety features which stops taking blood once the 450ml limit has been reached., filtered to decifer if blood is clean, what happens to the donated blood? it is filtered, bag is stored in a machine, what happens to the donated blood? it is screened, if blood is clean is transported in professional coolers, tested to decifer blood group, what happens to the donated blood? is about 450ml, if diseases are present donors are called back, what happens to the donated blood? it is tested, a shelf that constantly moves to avoid blood clots, if blood is clean it is stored in professional fridges, if diseases are present blood is discarded immediately, tested to decifer if diseases are present, 450ml are collected in a bag, tested to decifer if blood is clean, machine has a safety features, machine has a shelf that constantly moves