Warning:
JavaScript is turned OFF. None of the links on this page will work until it is reactivated.
If you need help turning JavaScript On, click here.
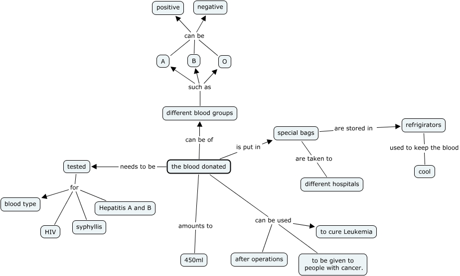
This Concept Map, created with IHMC CmapTools, has information related to: CHRISTINE POST, the blood donated can be of different blood groups, special bags are taken to different hospitals, tested for blood type, the blood donated needs to be tested, B can be negative, A can be negative, tested for syphyllis, tested for Hepatitis A and B, different blood groups such as B, different blood groups such as O, B can be positive, refrigirators used to keep the blood cool, the blood donated is put in special bags, tested for HIV, the blood donated amounts to 450ml, A can be positive, different blood groups such as A, the blood donated can be used to cure Leukemia, O can be negative, O can be positive