Warning:
JavaScript is turned OFF. None of the links on this page will work until it is reactivated.
If you need help turning JavaScript On, click here.
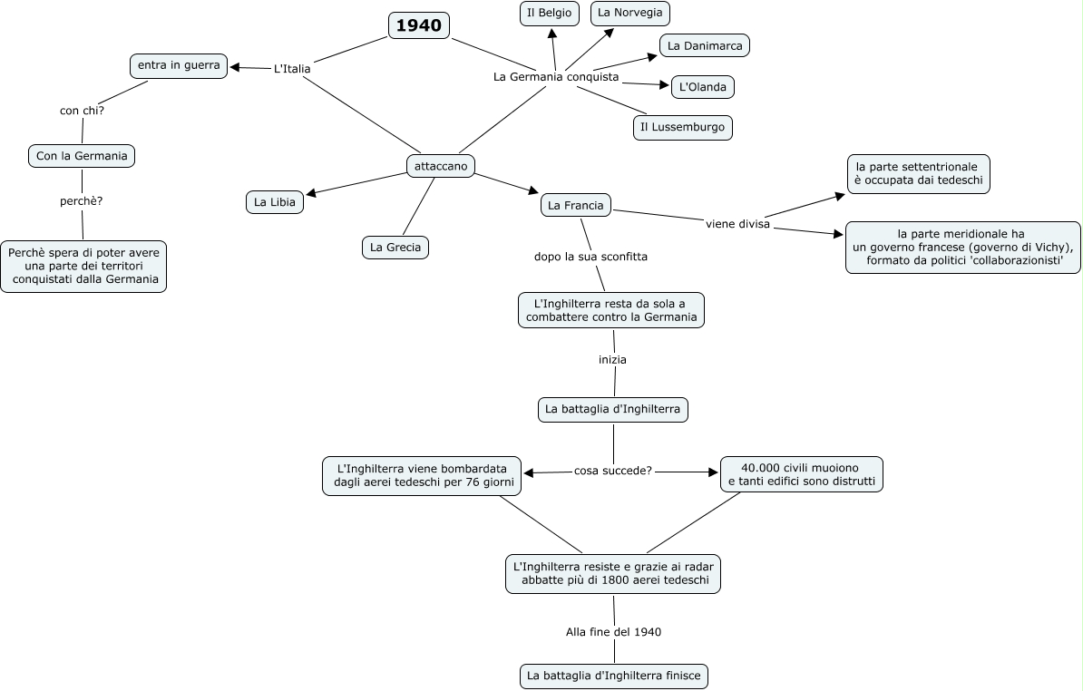
Questa Cmap, creata con IHMC CmapTools, contiene informazioni relative a: 1940, 1940 La Germania conquista Il Lussemburgo, La Francia viene divisa la parte meridionale ha un governo francese (governo di Vichy), formato da politici 'collaborazionisti', 1940 La Germania conquista La Danimarca, attaccano ???? La Libia, L'Inghilterra resiste e grazie ai radar abbatte più di 1800 aerei tedeschi Alla fine del 1940 La battaglia d'Inghilterra finisce, 1940 La Germania conquista attaccano, entra in guerra con chi? Con la Germania, 40.000 civili muoiono e tanti edifici sono distrutti ???? L'Inghilterra resiste e grazie ai radar abbatte più di 1800 aerei tedeschi, La battaglia d'Inghilterra cosa succede? L'Inghilterra viene bombardata dagli aerei tedeschi per 76 giorni, 1940 La Germania conquista Il Belgio, 1940 L'Italia entra in guerra, attaccano ???? La Grecia, L'Inghilterra resta da sola a combattere contro la Germania inizia La battaglia d'Inghilterra, 1940 La Germania conquista L'Olanda, La Francia dopo la sua sconfitta L'Inghilterra resta da sola a combattere contro la Germania, Con la Germania perchè? Perchè spera di poter avere una parte dei territori conquistati dalla Germania, La Francia viene divisa la parte settentrionale è occupata dai tedeschi, 1940 La Germania conquista La Norvegia, attaccano ???? La Francia, L'Inghilterra viene bombardata dagli aerei tedeschi per 76 giorni ???? L'Inghilterra resiste e grazie ai radar abbatte più di 1800 aerei tedeschi