Warning:
JavaScript is turned OFF. None of the links on this page will work until it is reactivated.
If you need help turning JavaScript On, click here.
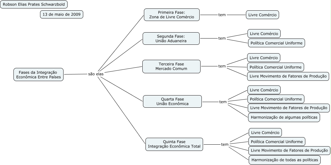
Esse mapa conceitual, produzido no IHMC CmapTools, tem a informação relacionada a: Fases da Integração Econômica Entre Países, Fases da Integração Econômica Entre Países são elas Segunda Fase: União Aduaneira, Quarta Fase União Econômica tem Livre Comércio, Terceira Fase Mercado Comum tem Livre Comércio, Quinta Fase Integração Econômica Total tem Livre Comércio, Terceira Fase Mercado Comum tem Livre Movimento de Fatores de Produção, Quinta Fase Integração Econômica Total tem Livre Movimento de Fatores de Produção, Segunda Fase: União Aduaneira tem Livre Comércio, Terceira Fase Mercado Comum tem Política Comercial Uniforme, Fases da Integração Econômica Entre Países são elas Terceira Fase Mercado Comum, Quarta Fase União Econômica tem Política Comercial Uniforme, Quarta Fase União Econômica tem Harmonização de algumas políticas, Fases da Integração Econômica Entre Países são elas Quarta Fase União Econômica, Segunda Fase: União Aduaneira tem Política Comercial Uniforme, Quinta Fase Integração Econômica Total tem Política Comercial Uniforme, Fases da Integração Econômica Entre Países são elas Quinta Fase Integração Econômica Total, Quarta Fase União Econômica tem Livre Movimento de Fatores de Produção, Primeira Fase: Zona de Livre Comércio tem Livre Comércio, Fases da Integração Econômica Entre Países são elas Primeira Fase: Zona de Livre Comércio, Quinta Fase Integração Econômica Total tem Harmonização de todas as políticas